编者注:
本文原载于《北京联合大学学报(人文社会科学版)》2020年第1期,为方便阅读,正文部分隐去脚注,在文尾部分列出参考文献。
【摘要】:目前,我国立法中还没有关于非法集资犯罪审理与破产程序衔接和协调的明确规定,司法实践对于此类民刑交叉案件的处理缺乏统一的标准,在面对破产程序与刑事程序交叉时,存在同案不同判的现象,债权人、集资受害人利益受到侵害的现象十分普遍。在此类案件中,对于民刑交叉的处理,不能单一地以“先刑后民”或“民刑独立”为标准,而是遵循“民刑协同”的路径,区分非法集资企业破产案件中的民刑界限,协调推动破产程序与刑事程序并进,平衡刑事受害人与破产债权人财产利益之救济,以妥善解决破产程序与刑事程序交叉案件的复杂利益纠纷。
【关键词】:非法集资; 破产程序; 民刑交叉; 民刑协同; 利益衡平
近年来因民间借贷行为导致的非法集资案件频发,往往造成很大社会影响。有学者统计,在2014年至2018年间,民营企业家被判有罪总计7578次,共涉及36个具体罪名,其中非法吸收公众存款罪触犯频次为1494次,占比19.71%,在所有罪名中高居第一。在大规模的民间融资过程中,一旦出现借贷企业资金状况极度恶化,如资金链断裂导致还款违约,进一步演化成资不抵债、丧失清偿能力时,一方面借贷企业的非法集资行为案发,另一方面借贷企业无法满足蜂拥而至的债权清偿诉求,不可避免地走向破产程序。此时,必然发生正常的破产程序与非法集资犯罪审理的衔接与协调问题。对此,我国目前专门调整破产关系的法律,包括《中华人民共和国企业破产法》 ( 以下简称《破产法》) 、《最高人民法院关于适用〈中华人民共和国企业破产法〉若干问题的规定(一) 》( 以下简称《破产法司法解释(一) 》) 、《最高人民法院关于适用〈中华人民共和国企业破产法〉若干问题的规定(二) 》( 以下简称《破产法司法解释(二) 》) 、《最高人民法院关于适用〈中华人民共和国企业破产法〉若干问题的规定(三)》( 以下简称《破产法司法解释(三) 》) 以及其他一些司法解释性质的文件,没有明确清晰的界定,使得司法实践中处理该类案件时缺乏统一的标准。本文主要研究债务人企业同时面临非法集资犯罪的刑事程序与资不抵债、丧失清偿能力的破产程序时,如何区分民刑之界限,平衡刑事受害人与普通债权人之间的利益救济,以为合理处置此类案件提供一些有价值的借鉴和参考。
一、破产程序与刑事程序的交叉与处理
破产程序既属于民事诉讼程序的一种,又具有自身的特殊性,整齐划一式适用“先刑后民”处理原则过于简单粗暴,破产程序与刑事程序之间处理的顺位有必要在理论和实践两个维度进行分析。
(一) 破产程序与刑事程序之交叉
破产程序属于民事程序,其与刑事程序的交叉,属于民刑交叉,故首先需要对民刑交叉的一般理论问题进行探讨。民刑交叉,是指“民事案件和刑事案件由于特定因素的关联而出现交叉或者并存的现象,通常表现在诉讼活动中,民事案件和刑事案件因关联因素的存在而互相影响。”
关于民刑交叉案件的类型,学界通说认为有三类,其中包括由于案件事实疑难造成的民刑交叉。笔者认为,这一类实际上并不属于民刑交叉案件,其本质是纯粹的民事案件或者纯粹的刑事案件,只是因为认知的局限导致所谓“民刑交叉”的表象,实质上是“有民无刑”或者“有刑无民”的问题。真正的民刑交叉案件应当只有两类。
第一类是由于同一案件的法律事实同时符合民事规范和刑事规范的构成要件而引起的民刑交叉; 第二类是由于案件中部分事实牵涉民事规范,部分事实触犯刑事规范,同时这些事实之间又相互牵连引起的民刑交叉。在非法集资类案件中,“由于民间借贷行为存在交易隐蔽、监管缺位、法律地位不确定、风险不易控制等特征,有些甚至以‘地下钱庄’的形式存在,致使经济诈骗、洗钱等犯罪充斥其间,而当借贷行为逾越法律的边界,触及刑罚领域,则除有关罪与非罪的讨论外,‘民刑交叉’亦是其中无法回避的议题。”
单就非法集资案件而言,其本身触犯刑法规范,同时又牵涉单个集资合同的民事效力问题,属于第一类的民刑交叉。如果非法集资的企业面临破产程序,只要不牵涉其他破产犯罪行为,破产程序仅仅牵涉民事规范,而与刑事规范无涉; 但只要非法集资的事实触犯刑事规范,则又成了第二类的民刑交叉,只是其较之一般的第二类民刑交叉更为复杂,因为其中的非法集资事实同时又属于第一类的民刑交叉。
(二) 破产程序与刑事程序衔接之法律规范分析
破产程序具有不同于普通民事诉讼的特性,现有规范性文件未必当然地适用于破产程序。非法集资破产案件往往具有相当的复杂性,其中破产程序与刑事程序的衔接问题尤其显得突出,这两种程序的处理会直接影响全体债权人的清偿利益是否得到公平实现。债务人企业破产程序与非法集资犯罪刑事程序的衔接问题可以分为两种情形: 第一种情形是债务人企业因资不抵债、丧失清偿能力进入破产程序后,发现债务人企业之前的民间借贷行为涉嫌非法集资犯罪,此时破产程序与刑事程序之间的关系如何处理; 第二种情形是债务人企业涉嫌非法集资犯罪已进入刑事程序,债务人企业同时资不抵债、丧失偿债能力具备破产原因,当被申请进入破产程序时,破产程序与刑事程序之间的关系如何处理。
专门规范破产案件的《破产法》及《破产法司法解释(一) 》《破产法司法解释(二) 》《破产法司法解释(三) 》并无破产程序与刑事程序交叉的处理说明。目前我国立法制度中对民刑交叉案件审理程序的规范,主要存在于2014年3月25日起实施的《最高人民法院、最高人民检察院、公安部关于办理非法集资刑事案件适用法律若干问题的意见》 ( 以下简称《2014年意见》) 、2015年9月1日起实施的《最高人民法院关于审理民间借贷案件适用法 律若干问题的规定》( 以下简称《2015年规定》) 以及 2019年11月14日最高人民法院发布的《全国法院民商事审判工作会议纪要》( 以下简称《2019年会议纪要》) 。
《2014年意见》中“七、关于涉及民事案件的处理问题”指出,非法集资刑事案件进入司法程序后,就该案件事实向法院提起民事诉讼或者申请执行涉案财产的,法院不予受理。此外,法院在审理民事案件或者执行过程中,发现有非法集资犯罪嫌疑的,应当驳回起诉,或者中止执行。该意见显然是确立了“先刑后民”的处理方式,即当一个司法案件既涉及刑事程序又涉及民事程序时,刑事程序优先处理。然而,破产程序能否适用于此规定存在商榷之处,因为该项规定将民事程序限定为民事诉讼程序或者民事执行程序,而破产程序是依独立的《破产法》进 行的,虽然与民事诉讼、执行程序、非讼事件均具有一些相似之处,但是《破产法》上的许多制度是其他立法所不具备的,也是其他法律制度包括执行制度所无法容纳的。破产程序具有民事诉讼、执行程序、非讼事件等法律制度所没有的特点,其性质当属于特殊程序。因此,将《2014年意见》的第七条规定适用于破产程序与非法集资犯罪刑事程序交叉的案件是存在疑问的。
《2015年规定》虽然也确立了与《2014年意见》同样的“先刑后民”原则,但是该意见适用的情形是民间借贷纠纷同时符合民事规范要件与刑事规范要件时,民事程序与刑事程序孰先孰后,而本文重点讨论的是当债务人企业同时面临破产程 序以及非法集资犯罪刑事程序时,在破产程序与刑事程序的处理顺序上如何选择,这同样并不属于《2015年规定》适用的情形。
《2019年会议纪要》中“130.民刑交叉案件中民商事案件中止审理的条件”指出,人民法院在审理民商事案件时,如果民商事案件必须以相关刑事案件的审理结果为依据,而刑事案件尚未审结的,应当根据《中华人民共和国民事诉讼法》( 以下简称《民事诉讼法》) 第150条第5项的规定裁定中止诉讼。待刑事案件审结后,再恢复民商事案件的审理。如果民商事案件不是必须以相关的刑事案件的审理结果为依据,则民商事案件应当继续审理。将该条内容与前述的《2014年意见》 相对比,可以明显看出最高人民法院对于民刑交叉案件中民商事案件的态度转变,在《2014年意见》中,对于民刑交叉的案件,法院是直接不予受理,对于已经受理的是直接驳回起诉或中止执行,相当于在刑事案件办结之前,相关的民商事案件根本不在法院的受理范围之内; 而在《2019年会议纪要》中,对于民刑交叉的案件,只有必须以相关刑事案件的审理结果为依据的民商事案件才会被中止诉讼,从“必须”的表述来看,强调了必要性,是要求法院从严把握,而“中止诉讼”的表述则意味民刑交叉案件中的民商事案件可以由法院先行受理,而不是完全排斥在法院的大门之外。简言之,《2019年会议纪要》所确立的民刑交叉案件的处理方式为,民商事案件与刑事案件尽可能地同步开展,只有在民商事案件必须以刑事案件的审理结果为依据时,才中止审理。不过,该条规定明确法院裁定中止诉讼的依据是《民事诉讼法》第150条第5项,而该条规定是适用于诉讼案件的,因此,笔者认为该条规定并不能适用于本文所讨论的破产程序与刑事程序交叉的案件。
(三) 破产程序与刑事程序衔接之司法实务考察
无论是《2014年意见》还是《2015年规定》或是《2019年会议纪要》都无法为破产程序与非法集资犯罪刑事程序的衔接提供明确而清晰的解决方案,这也导致了司法实务中法院在面临此难题时采取不尽一致的做法。笔者检索了2014年以来与非法集资犯罪交叉的破产申请案例,截至2019年4月9日,共计23件。在这23起案件中,有17例案件的法官在面 临破产程序与非法集资犯罪刑事程序的顺序选择 时,采纳了“先刑后民”的做法,即先处理非法集资犯罪案件,后处理破产案件。可见,虽然在法律上尚无明确的规定,“先刑后民”是较为普遍的司法实务选择。然而,在这23起案例中仍有6例案件的法官采取了“民刑独立”的做法,即债务人企业涉嫌非法集资犯罪时,债务人的破产申请照样受理,不受此影响。
1.“先刑后民”破产申请案件的统计梳理
该类案件被分为两种情形: 一种情形是当债务人企业涉嫌非法集资犯罪启动刑事程序后,法院在面临针对债务人企业的破产申请时裁定不予受理或者驳回破产申请,该种情形的案例共有13起,见表1; 另一种情形是法院受理了针对债务人企业的破产申请,而后债务人企业被发现涉嫌非法集资犯罪,法院随即裁定驳回破产申请,该种情形的案例有4起,见表2。
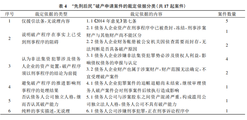
在17起案件中,出现了10种裁判依据。尽管在法理上《2014年意见》与《2015年规定》不能适用于破产程序与刑事程序的顺序选择问题,司法实务中仍有大量法院以这两份文件规定为 依据作出“先刑后民”的裁定,在17起案件中,有11起案件的法院对此进行了援引,比例占到64.7%,其中《2014年意见》第七条更是成为最重要的裁定依据,在8起案件中得到引用,占比接近一半。
2.“民刑独立”破产申请案件的统计梳理
该类案件的具体情形是债务人企业涉嫌非法集资犯罪,在刑事程序启动之后,法院面对针对债务人企业的破产申请,仍然选择受理,见表3。在6起“民刑独
立”的破产申请案件中,有一半的法院对债务人企业涉及的非法集资犯罪对破产申请的影响加以分析之后,仍然选择受理破产申请。表3中的第4项裁定依据认为,以债务人企业涉嫌非法集资犯罪已启动刑事程序,其刑事涉案财产与其他财产无法明确区分为由不受理破产申请,缺乏法律依据,与“先刑后民”破产申请案件中法院援引《2014年意见》第七条的做法针锋相对。剩余的3起案件的法院仅是以常规的债务人企业具备破产原因为由裁定受理破产申请,对债务人企业涉及刑事犯罪程序未加评论。
二、破产程序与刑事程序交叉处理的辨析
笔者认为,对于债务人企业涉嫌非法集资犯罪又同时具备破产原因的,在处理民刑交叉的程序问题上,不宜简单地将此看作破产程序和刑事程序哪个优先适用的单项选择,必须做到具体问题具体对待,简单地选择“民刑独立”或者“先刑后民”的做法都不合适。这是因为,民刑交叉中程序的选择,在本质上是对相互冲突的不同价值的选择,在民事程序尤其是破产程序中,更注重对效率、公平、自治等市场经济运行中必不可少的价值的保护; 而刑事程序中则更注重对稳定、安全等社会价值的维护。正如博登海默所言: “一个旨在实现正义的法律制 度,会试图在自愿、平等和安全方面创设一种切实可行的综合体和谐和体。”根据具体情况对不同价值进行协调与侧重,是实现价值最大化的最好的 途径,一味地坚持“先刑后民”或者“民刑独立”,必将导致对某一价值的偏重,进而导致不公。因此,需要采用利益衡量的方法使破产程序和刑事程序达到平衡,更好地寻找到普通债权人和刑事受害人的利益平衡点。
(一) “先刑后民”的程序选择剖析
通过上文的案例统计分析,我们得知,在面临刑事程序与破产程序的交叉与选择时,司法实务较为普遍地选择“先刑后民”的做法,优先处理非法集资刑事程序,将破产程序劣后处理。在2014年以来的17起“先刑后民”的破产申请案件中,笔者整理出了10种法院给出的裁定依据( 见表1和表2) 。这10种“先刑后民”的裁定依据可以进行再次的整合与细分,如表4所示。结合这些裁判依据,笔者尝试着分析一刀切地选择“先刑后民”的不合理之处。
1.忽视破产财产与犯罪所得的性质区分
有6起案件的法院认为非法集资犯罪涉及债务人企业的资产处置,破产程序须以刑事程序的结论为前提。具体而言,债务人企业财产属于涉案财产,财产范围无法确定; 其次,债务人企业涉嫌非法集资犯罪,涉及债权人利益,影响债权债务的申报与认定。这样的说理看似具有合理性,但是忽视了破产财产与犯罪所得的性质区分。
企业的破产财产是指该企业在经营过程中合法取得的所有财产。而犯罪所得是企业通过犯罪行为所获取的财产,该财产本质上不属于企业的财产,所有权不归于企业,而由受害人享有。当涉及非法集资犯罪时,往往存在一个认定过程,即将合法的民间借贷认定为集资犯罪行为,由此将集资到的财产从企业财产中剥离出去。按此推理,企业通过犯罪行为获得的财产不属于企业财产,理
应返还给受害人。因此,犯罪所得在法理上并不纳入破产财产的范畴进行统一分配。既然债务人企业的犯罪所得与破产财产性质相异,那么在涉案财产与破产财产并未高度混同、可以相互区分的情况下,破产程序与刑事程序就可以同时进行。
2.过于倾斜导致的利益保护失衡
司法实务中有5起案例的法院仅仅是援引《2014年意见》第七条的规定,未考虑到该条规定适用的前提———民事诉讼或者民事执行程序,即使认为破产程序在性质上属于民事程序,可以参照适用民事诉讼与民事执行程序的规定,如此的参照适用也必须有类比推理的说明,而这5起案例的法院没有对此进行说明。有1起案例的法院只是进行了债务人企业涉嫌非法集资犯罪的事实描述,还有1起法院为了不让破产程序的推进影响后续刑事案件的执行选择“先刑后民”。这三类裁判依据都缺乏对破产程序让位于刑事程序的原因的有力论证,反映了在主观意识上对刑事程序的重视,对民事或者破产程序的轻视。
在涉及非法集资犯罪的破产案件中,债务人企业账面财产的确定和分配可能不仅仅涉及集资受害人的利益,往往还涉及担保债权人和普通债权人的利益。因此在这个过程中存在利益衡量的问题。破产法的价值基础在于公平和效率。公平价值要求除了具有物上担保的债权或者基于公共政策考量衍生出的破产优先权优先得到保障之外,普通破产债权应当公平清偿。效率价值要求从经济学的角度看待破产,表面的破产法规则下是清晰的经济学原理。“破产程序的直接起源是企业陷入财务困境,经济学家把破产法看作是实现可能的最佳产出,即社会成本最小化的法律工具。”涉及非法集资类的案件从侦查终结至作出生效的刑事判决,一般情况下经历数月,部分复杂案件甚至历时长达几年,简单适用“先刑后民”的做法使破产程序彻底受制于刑事程序,使得所有债权人权利的实现变成了一个漫长的过程,实际上有违破产法的宗旨,也不能更好地保护合法债权人的利益。破产程序设计的最终目的是通过法律程序的安排,及时保护和补偿债权人利益,如果简单地适用“先刑后民”的做法,实际上使得权利的救济更多地倾向于受害人的保护,而非其他债权人,从而加大了其他债权人债权变现的时间成本。此外,“如果以传统理念和方式来处理非法集资犯罪,势必首先从公共利益、社会整体秩序来考虑问题,必然以追究非法集资人的刑事责任为先,至于能不能追回被集资人的集资款项,保护被集资人的民事权益,则处于第二位的位阶”,更不要谈破产债权人财产权利的救济置于何处。
3.违背“市民刑法”的精神
从民刑关系现代化的角度来看,自改革开放以来,我国的刑法已经发生了从“政治刑法”到“市民刑法”的转变,一味地采用“先刑后民”的思路也已经落后于时代的要求。传统的“政治刑法”将重心放在镇压犯罪,维护国家政权的稳定,其思想基础是激进的社会本位,将社会整体利益的保障放在首位,在这种刑法观之下,坚持“先刑后民”尚可理解,因为实现刑法的社会保障功能是最重要的目标,至于是否会因为刑法过度干预市场经济导致交易安全和经济效率受损,则是第二位考虑的问题。然而,随着我国市场经济改革的逐步深化,市民社会几近建构成型,公民个人权利的保障逐渐受到重视,以前的“政治刑法”正在被“市民刑法”所取代。“市民刑法”更加注重个人权利的保障,而个人权利的保障与市民社会的有序运行密不可分,市民社会的有序状态又依赖于市场经济的良好运行, 因此对市场经济的保障已经是刑法精神的题中之义。交易安全与经济效率都是市场经济的重要支 柱,在非法集资企业破产程序中,“先刑后民”的思维方式将导致普通债权人和担保债权人不能及时受偿,集资受害人的利益也将会被放在第二位阶,交易安全与经济效率都会受到威胁,将会不利于市场经济的发展,与“市民刑法”的精神背道而驰。
(二) “民刑独立”的顺位安排分析
在17起“先刑后民”破产申请案件中,有3起案件的破产程序推进在事实上受到了刑事程序的阻碍(见表4) ,分别表现为1起案件中,债务人企业的资产在刑事程序中已被查封、冻结,刑事涉案财产与其他财产尚不能区分,无法实施破产程序; 2起案件中,债务人企业财务账册被公安机关因侦查需要而封存,无法判断是否具备破产原因,法院只能选择不予受理或者驳回申请。
“审判实践中,刑事介入较深,民事介入较浅”,债务人企业一旦被认定涉嫌非法集资犯罪,在案件处理过程中必然有追回赃款赃物的环节,导致破产财产的认定和分配受到影响。而在刑事诉讼程序的推进过程中,公安机关依法冻结、扣押赃款赃物与企业的财务账册,以及刑事判决判定追缴赃款赃物,返还给被害人的行为与债务人企业破产财产的认定和现实分配就有高度的交叉关系,鉴于破产程序与刑事程序对案件介入深浅程度的差异,破产程序往往会在客观上受到刑事程序的牵制,无法做到独善其身、径行推进。
三、破产程序与刑事程序交叉中的利益衡平与协调
笔者提出,当债务人企业面临破产程序与非法集资犯罪刑事程序的交叉时,采用“民刑协同”的做法,即在破产程序中发现债务人企业涉嫌非法集资犯罪,或者在查处非法集资案件的过程中发现企业出现破产情形时,应当将破产程序与刑事程序协同推进,而不是机械地绝对适用“先刑后民”或者“民刑独立”的思路,以求在坚持保护受害人利益的刑事价值的同时,兼顾实现《破产法》效率与公平的价值。
(一) 破产程序与刑事程序交叉时的顺位选择
当涉嫌非法集资犯罪的债务人企业具备破产原因时,刑事程序与破产程序都应当启动,即开展非法集资犯罪侦查活动,并受理针对债务人企业的破产申请。如果债务人企业的涉案财产与破产财产能够明确区分开来,那么破产程序就可以不受刑事程序的影响,径行推进,破产债权人的债权清偿也能够按照破产程序的进展加以实现。
如果涉案财产与破产财产高度混同,无法相互剥离,虽然此时破产程序的推进,需要等待刑事程序的进一步开展,例如非法集资犯罪的受害人的受损金额需要通过刑事程序加以确定,影响到破产财产数额的认定与破产债权人债权的清偿,但是针对债务人企业的破产程序仍旧应该受理。从民事的角度来分析,刑事被害人对破产企业的请求权不仅基于借贷关系,而且基于债务人企业实施侵权行为而引发的侵权损害赔偿责任。债务人企业的犯罪行为对被害人的财产权利造成了侵害,被害人自然就依法获得了债权人地位以及相应的获偿权,从这个角度来分析,刑事被害人同时也是民事被侵权人,具备民法上的债权人地位。在破产财产与犯罪所得高度混同、无法相互剥离的情况下,刑事受害人与破产债权人一起向破产管理人申报债权,共同参与债务人财产的分配。
事实上,我国也存在这方面的相关立法经验,2009年《最高人民法院关于依法审理和执行被风险处置证券公司相关案件的通知》第五条规定: “证券公司进入破产程序后,人民法院作出的刑事附带民事赔偿或者涉及追缴赃款赃物的判决应当中止执行,由相关权利人在破产程序中以申报债权等方式行使权利; 刑事判决中罚金、没收财产等处罚,应当在破产程序债权人获得全额清偿后的剩余财产中执行。”
(二) 犯罪所得分配的破产法思维
《中华人民共和国刑法》( 以下简称《刑法》 ) 第六十四条规定: “犯罪分子违法所得的一切财物,应当予以追缴或者责令退赔; 对被害人的合法财产,应当及时返还”。2014 年《最高人民法院关于刑事裁判涉财产部分执行的若干规定》( 以下简称《刑事裁判涉财产部分执行规定》) 第十条中也明确 “对赃款赃物及其收益,人民法院应当一并追缴。对于被害人的损失,应当按照刑事裁判认定的实际损失予以发还或者赔偿。”我们可以从以上两个规定得出结论: 赃款、赃物在性质上为被害人的财产,自然而然地,被害人能够通过刑事追缴的方式追回其财产。这符合前述破产财产与犯罪所得区分的法理分析,但是,司法实践中通过刑事程序救济集资被害人通常所遵循的“先偿先得,剩余财产均分”的原则值得商榷。
“所谓先偿先得、剩余财产均分原则,是指债务人先偿还谁,谁就得到清偿,法院对此予以认可,并将剩余财产按比例分配给其他债权人的一种清偿和分配方式。对于被告人此前作出的选择性赔偿、资产处置小组作出的选择性赔偿等情况,没有适用破产撤销权之类的制度,也没有考虑破产法的分配顺序。”实施集资犯罪的企业往往通过挥霍资产、隐匿所得的方式将财产转移,赃款、赃物实际上很难得到追回,因此受害人的财产通常无法通过返还财产和追偿赃款、赃物的方式全部收回。这意味着,能够最终追回的赃款、赃物在数额上无法满足所有受害人的清偿要求。
与破产程序中的所有债权人之间的地位与关系相类似,通过刑事程序分配非法集资的犯罪所得时存在着全体受害人能否集体公平地获得弥补的问题。然而刑事救济程序不存在类似破产程序中的破产财产分配制度以公平地救济全体受害人的利益。虽然破产财产与犯罪所得在性质上截然不同,不可混同而应该各自区分,遵循各自的分配程序进行分配,但是,破产程序中的破产财产分配制度值得刑事救济途径借鉴。换言之,犯罪所得的追缴与公平公正分配已经不仅仅只是处理犯罪行为人的刑责问题,还涉及受害人的财产权利救济,此部分的救济在刑事救济程序中存在着民商法思维适用的余地。从法理上而言,这样处理也更加符合现代刑民趋近的趋势。固然,代表个人利益的民法与代表公共利益的刑法是两个相互独立的部门法,两者具有不同的思维方式,看似水火不相容。但是随着市民刑法的兴起,刑法逐渐开始吸收民法的特质,刑法的基本精神与民法基本精神开始趋同,刑法亦注重尊重和保障公民权利。因此,在犯罪所得的追缴与分配中,合理地运用民商法思维,亦有其合理之处。
笔者认为,涉案赃款、赃物如果能够在刑事程序中实现特定化时,基于破产法的取回权制度理应将其分离于破产财产,被害人可以行使取回权从破产管理人处取回该部分的财产; 反之,如果无法使得赃款、赃物特定化,由于其不属于企业的财产,也应当从破产财产中分离,借鉴破产财产分配制度, 按照特定的受偿比例,在全体受害人之间实现集体公平清偿。在这种情况下,受害人应当通过类似破产债权人申报债权的程序向破产管理人申报其受损金额。将赃款、赃物的分配纳入破产程序的适用范畴,第一,可以借助破产程序实现集体正义与公平清偿的作用; 第二,可以充分发挥破产管理人处置资产的专业能力,避免刑事程序中的侦查机关处理其并不擅长的资产处置事宜; 第三,在一个统一的程序中进行债务人企业资产的处理,可以更加有效地实现民刑交叉破产案件中破产债权人与犯罪受害人权利救济的利益衡平。
(三) 犯罪受害人与破产债权人财产权利救济的利益平衡
遵循“民刑协同”的思路处理破产程序与非法集资犯罪刑事程序交叉的案件时,首先可以通过刑侦程序确定集资受害人的范围,之后集资受害人便可以在破产程序中通过申报债权的方式确认其损失,从而得到临时表决权以与其他民间借贷债权人一同参与债权人会议。其次,通过判断破产财产与企业犯罪所得财产是否混同以决定破产程序是否需要等待刑事判决结果,若破产财产与犯罪所得财产不存在混同,则破产程序可继续向前推进; 若破产财产与犯罪所得财产存在混同,则破产法院与管理人应当在刑事判决生效后明确债务人企业因犯罪行为而非法占有的不属于债务人的财产,即明确赃款、赃物的范围,从而实现赃款、赃物与破产财产的分离。之后破产法院与管理人通过判断赃款、赃物能否特定化以决定单个受害人是否有权取回特定赃款、赃物,即如果受害人能够证明特定财物属于自己的,便可以要求取回; 对于所有被害人均不能证明特定财产属于自己所有的赃款、赃物,则应当纳入受害人的共同财产,通过破产管理人按照特定的比例公平清偿。最后,刑事受害人在无法恢复财产权的圆满状态时,对未补偿的部分实际上应当认为是民事上的债权,从而与其他债权人共同分配破产财产。此外,若债务人企业被宣告破产后,而刑事程序尚未终结的,须为已登记的犯罪受害人留存分配额。对于刑事程序终结后所追回的财产,属于赃款、赃物的在受害人之间分配,属于企业合法财产的,在破产债权人之间分配。
举一个案例来说明该过程具体的分配方式: 甲企业进入破产程序,管理人确认企业财产有100万,经侦查机关确认有50万属于非法集资所得。乙债权团体属于普通债权人,享有债权100万,丙债权团体属于集资受害人,同样享有100万的债权。破产程序先于刑事程序终结,破产分配方案为: 50万集资所得归入丙债权团体,剩余50万归于破产财产,由乙债权团体和丙债权团体按比例公平 清偿; 为了计算方便,此时假设所有比例均为1∶1,那么25万归乙债权团体清偿,25万归入到丙债权团体( 留存) 。此时,乙团体获得25万,丙团体获得75万。( 在下面的情况中,没有把留存的份额单独列出) 。
刑事程序终结之后,追回的财产区分不同情况予以分列:
第一种情况,追回合法财产40万。40万按照1∶1分配,乙、丙团体各分20万,因此乙共分得45万,丙共分得95万。
第二种情况,追回合法所得60万。60万按照1∶1分配,乙、丙团体各分30万,乙共分得55万,丙共分得105万,因为丙上限为100万,所以超出的5万由乙取得。因此乙共分得60万,丙共分得100万。
第三种情况,追回犯罪所得20万,20万归入丙,因此乙共分得25万,丙共分得95万。
第四种情况,追回犯罪所得40万,40万归入丙,因为丙上限为100万,所以超出的15万由乙取得,因此乙共分得40万,丙共分得100万。
此外,刑事程序结束之后,既追回合法财产又同时追回犯罪所得的,与前述处理原则相同,犯罪所得部分优先归入丙,合法财产部分在乙丙之间按比例分配,但丙最终分得的总额不得超过其实际损失金额,超出损失金额的部分由乙取得。
(四) “民刑协同”中司法管辖机关之间的沟通与协调
破产程序由法院主导,而非法集资犯罪则会经由侦查机关、检察院与法院三个机关主办,破产程序的审理法院与犯罪案件的审理法院也会存在相异的情况。在破产程序与刑事程序协同推进的过程中,两者是无法割裂开的,而是相互配合,这需要两个程序的司法管辖机关之间加强沟通与协调,否则“民刑协同”将面临阻碍。笔者整理的案例中就有3起案件,破产程序因为债务人企业的财产或者财务账簿在刑事程序中被查封、扣押或者冻结,导致破产案件管辖法院在客观上无法实施破产程序 ( 见表4)。
笔者认为,破产程序与刑事程序的司法管辖机 关之间的沟通与协调至少包括以下几点内容: 第一,破产法院在判断债务人企业是否具备破产原因时,可以要求侦查机关提供其封存的债务人企业的财务账册,以提高破产程序启动的效率; 第二,侦查机关为了尽可能追回赃款赃物,在将债务人企业的所有资产列为涉案财产并且采取查封、扣押等强制措施之后,需要及时与破产法院进行沟通与合作,对破产财产与犯罪所得是否高度混同进行判断,并将未混同的破产财产与犯罪所得进行区分; 第三,未与犯罪所得混同的破产财产,侦查机关须应破产法院的请求,对该部分破产财产解除强制措施,由破产法院根据破产程序进行分配,对于能够特定化的犯罪所得,在受害人向破产管理人主张取回权时,侦查机关须应管理人的请求解除对该部分犯罪所得的强制措施; 第四,侦查机关须将其追缴的犯罪所得及时交与破产法院,由破产管理人向受害人进行公平的集体分配。
(五) “民刑协同”模式的特征
由前述“民刑协同”模式的具体处理方式及司法管辖机关之间的沟通协调机制不难看出,“民刑协同”模式最显著的特征便是民事的破产程序与刑事程序之间相互协调,互相助力推进,具体体现在以下几点:
第一,刑事侦查程序的开展可以帮助破产程序区分刑事受害人与民事债权人的范围,在非法集资案件中,企业正常的民事债权人与刑事受害人往往难以区分,借助公安机关的刑事侦查权,可以高效率地将刑事受害人与民事债权人区分开来,在此基础上,破产程序才能顺利开展。
第二,破产程序的开展可以通过审查破产债权人的申请,界定出企业的合法财产来源及数额,帮助侦查机关倒推出企业的集资诈骗所得,同时亦有可能帮助侦查机关从申报债权的人群中筛选出部分遗漏的刑事受害人。
第三,刑事程序结束后,通过刑事判决的方式可以明确界定赃款、赃物的范围,从而使赃款、赃物与企业的合法财产明确区分开来,在此基础上,破产程序中最关键的破产财产分配环节才能顺利 开展。
第四,在破产程序中对受害人进行公平地集体分配,可以有效解决刑事追偿中受害人分配不公平的问题,真正做到案结事了,使受害人权益的保障落到实处,助力“政治刑法”向“市民刑法”转型的实现。
对比“先刑后民”模式来看,在“民刑协同”模式中,破产程序的开展不需要等到刑事程序完全结束,而是可以和刑事程序同步开展,因此总体上时间更短,效率更高,受害人的权益和破产债权人的权益都可以得到更加充分的保障。
对比“民刑独立”模式来看,在“民刑协同”模式中,破产程序与刑事程序并非是完全割裂开来的,破产程序的推进与刑事程序的推进是相互依存、相互促进的,刑事程序的进展会促进破产程序的开展,而破产程序的进展又会反哺刑事程序,最终两者都能实现更高的办案效率,取得更好的办案效果。
四、结语
破产程序与刑事程序的开展孰先孰后,在我国目前的立法制度中并不能找到明确的答案,司法实务在处理这一难题时较为普遍地采取“先刑后民” 的做法,但也有一定比例的法院选择“民刑独立”的路径,并未形成一致的共识。“先刑后民”的做法,有利于彻底查清债务人企业非法集资的犯罪事实,尽可能地侦破案件,加之破产程序在客观上会受到刑事程序的牵制与影响,这一做法具有一定的合理性。但是,一刀切的“先刑后民”将债务人企业的涉案财产与破产财产相混淆,在充分保障刑事利益时忽视了对破产债权人利益的维护,与当前“市民刑法”的精神格格不入。在破产程序与刑事程序交叉的情形下,破产案件中的某些事实与效力须通过刑事程序加以确定,破产程序无法径行推进,“民刑独立”也不存在可操作性。
由此笔者提出“民刑协同”的主张,区分非法集资企业破产案件中的民刑之界限,协调推动破产程序与刑事程序的并进,平衡刑事受害人与破产债权人财产利益的救济,以期妥善解决破产程序与刑事程序交叉案件的复杂利益纠纷。具体而言,当债务人企业同时面临破产程序与刑事程序时,该两种程序都应该启动。如果破产财产与犯罪所得没有混同,破产财产径行按照破产程序推进,在破产债权人之间进行分配,犯罪所得能够特定化的,刑事受害人有权向破产管理人主张取回权; 犯罪所得无法特定化的,全体刑事受害人通过破产管理人按照特定的比例分配犯罪所得,实现财产利益的集体公平正义的救济。通 过 该 种 方式,刑事受害人在无法恢复财产权的圆满状态时,对未补偿的部分实际上应当认为是民事上的债 权,从而与其他债权人共同分配破产财产。如果破产财产与犯罪所得高度混同,则刑事受害人与破产债权人共同申报债权,两类债权人按照破产程序共同参与财产分配。“民刑协同”不仅是破 产债权人与刑事受害人利益的协调与平衡,还需要破产程序与刑事程序的司法管辖机关之间加强沟通与协作,相互配合,共同推进破产程序与刑事程序齐头并进。
【参考文献】
[1]张远煌: 《企业家刑事风险分析报告(2014—2018) 》,《河南警察学院学报》2019年第4期。
[2]魏东、钟凯: 《论刑民交叉及其关涉问题》,《四川警察学院学报》2009年第4期。
[3]江伟、范跃如: 《刑民交叉案件处理机制研究》,《法商研究》2005年第4期。
[4]姚辉: 《关于民间借贷若干法律问题的思考》,《政治与法律》2013年第12期。
[5]王欣新: 《破产法》,中国人民大学出版社2013年版,第7页。
[6][美]博登海默: 《法理学法哲学与法律方法》,邓正来译,中国政法大学出版社2004年版,第322页。
[7]李曙光、王佐发: 《中国破产法实施的法律经济分析》,《政法论坛》2007年第1期。
[8]高壮华、苏昱中: 《非法集资案中的“刑民交叉”与衡平处置》,《河南司法警官职业学院学报》2016年第1期。
[9]陈兴良: 《从政治刑法到市民刑法》,陈兴良主编: 《刑事法评论》第1卷,中国政法大学出版社1997年版,第43页。
[10]陈醇: 《非法集资刑事案件涉案财产处置程序的商法之维》,《法学研究》2015年第5期。
马更新
中国政法大学民商经济法学院商法研究所副所长,教授,硕士生导师,研究方向:商法。

