本文首发于《上海财经大学学报》2020年第1期,文章原名为《破产止息规则下保证责任从属性之惑及疑解——兼议独立保证入典》
摘要:我国《破产法》规定,法院裁定受理破产债务人破产申请时起,债务人的未到期债务视为到期,附利息的债务停止计息。但是,保证债务是否也应停止计息,法律并无规定,司法实践形成分歧。本文通过对学界现有两种观点以及398个相关司法案例的梳理,发现问题的源头在于破产止息规则是否可以突破保证责任从属性。本文经过研究,认为破产止息规则效力不及于保证人。本文进而对我国未来《民法典分则》保证制度的完善提出建议,民商合一体例下《民法典》应当对独立保证制度有所规定。
关键词:破产法;破产止息规则;民法典分则;从属性保证;独立保证
一
引言
债权债务关系是破产法调整的核心法律关系,利息计算问题又与债权申报数额及确认数额密切相关。处理利息问题事关破产法的效能。同时,破产法与民法息息相关,二者规定若不协调,易使破产法在适用时逻辑不自洽,产生如止息规则限制保证人从属性之问题。
《企业破产法》第四十六条第二款规定,当债务人被法院裁定受理破产时起,债权人对其的附利息债权应当停止计息,此为破产止息规则。但是,本款并未明确该规则的效力是否及于债务人的保证人。司法实践对此形成两种观点:肯定说(即肯定此种情形下保证责任的从属性)认为保证责任的从属性原则是其本质属性,保证责任范围应以主债务人实际承担的责任范围为限。与之相对,否定说(即否定此种情形下保证责任的从属性)认为破产止息规则是破产法作出的特殊性安排,调整对象为破产债务人与其债权人之间的法律关系,保证人不得援引本条。
尽管学者对此问题的分析路径各不相同,但殊途同归,都认为保证债权不应停止计息。
学者认为,止息规则不影响债权人在未获清偿的情况下向保证人主张这一部分利息,因为这并不意味着主债务的减少。也有学者认为,破产法与其他普通民商事法律规范在调整同一关系时发生了分裂。主债权有破产债权和一般债权之分,后者以前者为实现途径,前者是后者依破产程序转化的结果。若将此类利息作为劣后债权处理会使二者在数额上统一,形成对此利息请求权的法律依据。在此基础上,一般债权被概念化为实体上的主债权,形成实体上的主债权和破产债权之分。另有学者指出保证债权不应当停止计息的四大理由分别是:(1)在破产程序中不适用主债务减免从债务随之减免的原则,保证债权的计息问题也应在此基础上处理;(2)剥夺债权人对保证人原已经依法享有的权利,必须有法律规定为依据;(3)在主债务人破产时,对保证人不停止计息,并未使其原有法律地位更为不利;(4)保证人超过债务人承担的利息责任存在救济渠道。
主要法域一般的做法是,破产受理后的利息不属于破产债权(或者属于劣后债权),但可以在申报破产债权时一并申报,并可以后于普通破产债权而受偿。但是,我国《企业破产法》并未规定劣后债权,有关劣后债权的规定出现在最高人民法院印发的《全国法院破产审判工作会议纪要》(以下简称《会议纪要》)。《会议纪要》规定的“劣后债权”限于“破产受理前产生的民事惩罚性赔偿金、行政罚款、刑事罚金等惩罚性债权”,至多可以拓展至“针对债务人企业在破产案件受理前的违法事实作出的惩罚性债权”。可见,破产受理后的利息不在此列。
本文研究论证破产止息规则应当突破保证责任从属性。笔者认为,若能在商法逻辑下论证当事人约定可以限制保证责任从属性这一命题,未尝不是解决破产止息规则是否适用于保证人这一问题的创新性思路。更为关键的是,这一论证思路可以进一步厘清民事保证与独立保证在价值选择方面的差异。在学术界要求未来我国《民法典》保证制度应当包括独立保证和一般从属性保证的背景下,有学者进一步提出独立保证合同典型化的问题。关于独立保证合同入典以及其具体制度设计,学者早有高论,在此不做赘述。本文的焦点问题是,从破产止息规则的司法实践角度观察国内独立保证合同的存在意义,以从侧面支持学者独立保证入典的建议。
二
司法实践的类别化:实证的视角
(一)司法判案进路的类别化
笔者一共收集到2014年至今共398个相关案例,其中支持停止计息效力及于保证人的判决有346例之多,除去原告主动变更诉讼请求放弃该利息的24例,法院裁判停止计息效力及于保证人的案例仍有322例;作出相反裁判的案例仅为49例;另有3例法院认为应当对保证人暂停计息,待主债务人破产程序终结后,再计算债务人破产受理之日起至债务实际清偿之日止的利息,该部分利息由保证人承担保证责任。详情如下表1所示。
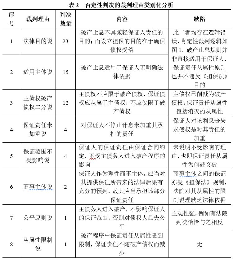
相较于肯定性判决较为统一的说理(如图1所示),否定性判决的说理各不相同且存在不妥之处,具体如表2所示。
表2中第3项裁判理由认为,破产止息规则并不导致该利息债权在实体上消灭,其作用是确定债权人申报破产债权的数额,实体上的主债权仍继续计息,而保证责任从属性应当表现在其从属于实体上的主债权,因此对保证人不适用破产止息规则。笔者认为该观点有待商榷。如果破产受理日后的利息债权仍系债权人依法享有的债权,而法律却规定债权人对该债权无请求权,岂非自相矛盾?须知债权的核心是请求权,且破产止息规则属于强制性豁免债务履行义务的规定。从这个意义上说,所谓实体上的主债权已经被削减为破产债权。保证责任的从属性包括消灭的从属性——全部消灭或者部分消灭。所以,在不否认保证债权从属性的基础上,决然不能推出主债权停止计息而保证债权仍要计息的结论。
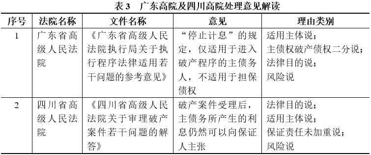
对于表2中第4项裁判理由,笔者认为在主债务人未破产的情况下,保证人承担保证责任(包括清偿前的利息)后,有权向债务人追偿。而在主债务人破产的情况下,保证人在破产程序终结前已承担保证责任的,其向债务人的求偿权以债权人已申报债权在破产程序中应得清偿部分为限。债权人申报的债权不包括破产受理后的利息。如果保证人对破产受理后的利息仍然承担保证责任的话,保证人无法就该利息向债务人主张求偿权。显然,若不对保证人停止计息,事实上加重了其法律义务与责任。此外,广东省高院和四川省高院分别发布关于破产止息规则效力是否及于保证人的参考意见,要求本辖区各级法院参照处理该问题,意见和具体理由见表3。
两省高院的观点基本上综合了前述司法观点。值得一提的是,广东省高院认为债务人破产本身就是担保人所要承担的担保风险,四川省高院则更进一步明确指出保证人对该利息的承担是“应当预见及承担的商业风险”。这意味着两省高院亦发现破产案件所涉保证和普通民事保证之间在风险承担上有差异。
(二)影响判决因素的类别化
1.立法疏漏
《破产法》规定破产止息规则主要是因为我国破产法认为破产债权是指债权人在债务人破产申请受理时享有的债权,而破产受理后发生的利息不在此列。法律既已规定对债务人免除该利息的偿还义务,却对负有连带清偿责任的保证人是否免除该义务未置一喙,实属不妥,是为立法疏漏之一。在将保证责任从属性原则奉为圭臬的司法实务界,前述肯定性判决亦无可厚非。
虽然前述否定性判决的说理多有不足之处(见表2),但都体现了法律实质公平的价值取向。在认识到债务人破产实际上是保证人应当担保的风险之一的基础上,法院判决保证人对该利息承担保证责任是债权人设立保证担保的应有之义。四川高院进而将该风险界定为“商业风险”,是法律解释和适用的更大进步。在我国民商事领域广泛使用的《担保法》及其司法解释并未区分民事担保和商事担保,更未提及商事担保具有的“商业风险”,使两高院的参考意见没有坚实的法律规范支持,是为立法疏漏之二。
2.民商裁判逻辑不同
司法判案进路的类别化表明,形成前述“同案不同判”的司法困境的原因在于法官严格适用保证责任从属性原则裁判案件,忽视了此类案件的商事属性,用民事法律的逻辑来裁判商事案件。
民商分立体系下对民事担保与商事担保进行区分规制的逻辑原理有两个方面:第一,民事交易与商事交易的差异导致二者交易安全的内容不同;第二,交易安全内容不同,又导致民事担保制度与商事担保制度承载的价值观与保护关怀不同。具言之,民事交易的目的在于满足自然人等非商事主体的民事主体自我生存之必须;而商事交易的目的是为了建立合理利用有限资源的市场运行机制和社会经济秩序。因此,民事交易的交易安全体现在对所有权的优先保护上,而商事交易的交易安全体现在交易本身的便捷有效上。民事担保制度体现出一种“法律父爱主义”,强调法律对民事担保的强制性干预;而商事担保则表现为一种“法律自由主义”,强调在物权法定要求之外的契约自由、意思自治精神。
在我国“民商合一”立法体例下,法院裁判案件时对民事和商事法律关系更应注意区分保护,否则将彻底混淆民事法律行为与商事法律行为的界限。
3.破产债权性质
《企业破产法》第一百一十三条对破产债权作了简易区分,(一)职工债权;(二)税收债权;(三)普通破产债权。《会议纪要》又补充规定因债务人侵权行为造成的人身损害赔偿,除惩罚性赔偿外可以参照职工债权的顺序清偿。破产财产依照企业破产法第一百一十三条规定的顺序清偿后仍有剩余的,可依次用于清偿破产受理前产生的民事惩罚性赔偿金、行政罚款、刑事罚金等惩罚性债权(简称惩罚性债权)。
破产债权的实质仍然是基于合同、侵权行为、无因管理、不当得利或者其他法律原因而发生的债权。我国破产法规定的破产债权可以依照其产生原因划分为:基于劳动合同产生的职工债权,基于法律规定产生的税收债权,基于侵权行为产生的侵权债权以及基于合同产生的普通破产债权。这样的分类方式显然未区分不同性质的合同之债,笔者认为合同之债至少应当分为消费合同与商业合同两类,前者如合同一方为自身消费需要所订立的合同,具有典型的民事性质;后者如合同双方因生产经营需要所订立的合同,具有典型的商事性质。例如,债务人购买办公用品用于日常办公,这样的合同是民事交易合同;而债务人购买原材料用于生产销售,这样的合同则是商事交易合同。本文所讨论的附利息的债权,其产生的法律基础都是具有融资性质的合同,如商业贷款合同。这些合同显然属于商事交易合同,保证人对其提供保证,自始便属于商业行为,而非民事行为,法院应当区分保护。
4.自然人保证人的迷惑性
不可否认,在此类保证合同纠纷案件中存在保证人是自然人的情况,给法院在区分此类案件的性质是属于民事案件抑或商事案件带来困难。在“中国外贸金融租赁有限公司与乐山电力股份有限公司保证合同纠纷”案中,北京市一中院认为,保证人是理性的商事主体,其在提供保证时应当对保证可能带来的法律后果有充分的预判。而若保证人是自然人,其保证行为是民事行为还是商事行为,法院确实很难判断。鉴于我国法律并未区分民事保证与商事保证,而此类纠纷又多有自然人保证人的存在,法院认定此类纠纷属于商事纠纷的难度更大,这也导致在前述采“商事主体说”的案例仅有两例(见表2)。
三
破产止息规则突破保证责任从属性:法理及规范分析
(一)法理基础
1.保证责任从属性并非绝对不可突破
在解决破产止息规则突破保证责任从属性这一问题之前,需要解决的前提性问题是,保证责任的从属性是否绝对不可突破?首先,保证责任的从属性是学理特征,《担保法》上并无明文规定从属性,不具有强行法属性,并不当然构成保证合同的本质属性,本质上只是在当事人没有相反约定时的补充规范。《担保法》第五条规定了担保合同在效力上的从属性,第二十一条规定了保证责任的范围具有从属性,第二十二条规定了债权移转上的从属性。但是此三条条文最后均规定“保证合同另有约定的,按照约定”。有学者认为,对第五条“但书”的准确理解应当是法律授权当事人可作出与前文“基本涵义”不同甚至相反的约定,且当事人应依约履行合同。其次,从成立的角度来看,对未来债务的保证就突破了保证责任的从属性。不仅如此,在破产程序中保证债务的从属性受到限制还表现在:保证人对债权人未获清偿的部分仍需承担责任(《破产法》第124条),“债权人对债务人的保证人和其他连带债务人所享有的权利,不受重整计划的影响”(《破产法》第92条第3款),以及在破产和解程序中,债权人免除债务人部分债务的,其效力不及于保证人(《破产法》第101条)。
根据《最高人民法院关于适用〈中华人民共和国担保法〉若干问题的解释》第十条的规定,合同解除后,担保人承担的担保责任,其范围以债务人责任范围和担保人担保合同约定的担保范围为限。因此,即便主合同解除,亦并不影响保证人的保证责任,其仍应对债务人应当承担的民事责任承担保证责任。可见保证责任从属性原则并不绝对。
域外法律对保证责任的从属性也存在例外规定。《德国民法典》规定,即使主债务有瑕疵,除非该瑕疵是由于保证人的行为能力所造成的,保证人不能主张因主债务有瑕疵而产生的抗辩权,仍然承担完整的保证责任。《法国民法典》第2012条在设立保证制度时,其“但书”限制类保证人不得援用主债务人个人性质的抗辩权。《意大利民法典》第1939条和第1945条规定对于无行为能力者的债务提供保证的,保证人不得提起关于无行为能力的抗辩。《瑞士债法》第492条第3款规定仅当保证人明知其为之提供保证的是无行为能力者时,保证人不得提起关于无行为能力的抗辩。
2.破产止息规则:旧瓶新酒
英国破产法将破产人分为个人破产人和公司破产人,个人破产人又分为消费性债务人、非法人企业的经营者以及为破产公司承担保证义务的个人,其中破产公司的保证人将在保证数额内承担无限责任。破产财产在偿付一般债权人之后的剩余部分将用以清偿优先债务和普通债务产生的利息,该利息将按官方利率予以支付。破产债务人根据破产法的规定不必完全履行其债务,但保证人承担保证责任的范围并不受主债务人破产的影响,保证人对利息是否承担保证责任取决于保证合同中的利息条款如何约定。美国《破产法》第726条规定了各类债权的清偿顺位,担保债权之外的债权从破产申请日开始按法定利率计算的利息位于最后顺位受偿。
德国《破产法》第39条规定,破产债权人债权自破产程序开始时起继续产生的利息后于破产债权人的其他债权受偿。日本《破产法》第97条和第99条规定,破产程序开始后对于利息的请求权包括在破产债权之中,并且劣后于其他的破产债权。
与我国对破产申请受理之日起的利息计算采取“一刀切”的立法不同,以上法域的立法均承认债权人对破产受理后的利息请求权,故而在这些国家题设命题不具有讨论价值。法国《商法典》第六卷第L631-14条规定司法重整程序中保证人不得援引第L622-28条规定的“停止计息”规则。法国法的这一规定是破产止息规则突破保证责任从属性的明证。
我国破产法停止计息规则最早出现在清朝《破产律》中,其法律移植的起源是日德。彼时立法者对此规则的设计存在这样一个假设前提:债务人资产已经不足以清偿全部债权人的债权,债务人经营停止,破产程序的意义仅在于对债权人公平清偿。在此假设下,债务人财产尚不足以清偿债权人本金,更无论破产程序开始后的利息。
日德等国在破产法价值取向上逐渐向企业拯救导向演变,也因此改变了其破产止息规则的立法。现今德国、日本、英国及美国的破产法对于破产程序开始后的利息清偿问题,都采取了认可但劣后清偿的立法模式。这样既可以保证破产程序的公平、高效,也可以保证债务人在债务清偿之后仍有剩余财产时债务人与债权人利益的平衡。无论债务人是否获利,法律都应保护债权人的利息。然而我国破产法免除了破产债务人对该部分利息的责任,若再由债权人承担该利息的损失,不仅于法无据,而且不符合法律保护正当利息的价值。市场经济是一种信用经济,信用的存在是为了对抗市场经济本身的潜在风险,规避交易的时差性。同时,这种由借贷带来的交易的时差性正是以信用为基础,并由利息维持其等价性的。《破产法》在保护破产企业的同时不可损害市场的信用体系,是为破产止息规则应当突破保证责任从属性的法理基础。
3.保证人承担风险的正当性
债务人破产导致债权得不到有效及时完整的清偿,主要是由于债务人经营上的失策。根据最高人民法院发布的《全国法院审理破产典型案例》,十起典型案例中八起是由于债务人经营不善导致企业破产,仅两起是由于历史原因或宏观经济原因导致破产。破产止息规则实际上是对债务人应当承担的责任的部分免除。此时,该利息的损失是由债权人承担还是由负连带责任的保证人承担实际上是一个风险负担的问题。
对保证人不停止计息,有利于提高偿债效率。破产重整案件中债权人从申报债权到债权得到一定比例的清偿,中间通常需要经历较长时间。债权人可以依法向负有连带责任的保证人主张其承担保证责任。如果对保证人亦停止计息,保证人便缺乏积极履行保证责任的动力,甚至可能将债权人拖入保证合同纠纷诉讼的泥淖;即使债权人胜诉,进入执行程序后保证人仍有机会拖延履行保证义务。相反如果突破保证责任从属性,保证人不积极履行保证义务会导致利息持续进入保证责任的范围(但不会超过原主合同约定的范围),这对保证人积极主动履行保证义务具有促进作用。
从宏观角度看,偿债效率最终会影响到经济运行效率。银行等金融机构、民间借贷公司等债权人快速收回贷款以后可以再贷款,有利于社会经济快速发展。若由债权人承担利息损失,则必然导致债权人在后续发放贷款时采取更加谨慎的策略,一些急需贷款的中小企业将更难获取贷款,整体上会拖累社会经济的发展。
对保证人不停止计息,体现了维持交易安全原则。本文讨论所涉及的保证属于商事交易行为,与一般民事行为的区别之一就在于商事行为后果承担上采严格责任主义,是保障交易安全的重要举措。对于破产债务人为融资需要而向银行等金融机构贷款而形成的债务(金融债务)而言,由这些金融机构承担利息损失的风险无异于加重它们自身已经承担的较为集中的金融风险,增加社会系统性金融风险。因此对于这类债权的保证人,应当将其视为商事保证人,承担比一般民事保证人更严格的保证责任。
反观保证人方面,借款合同属于在一定期间内对他人之物进行使用收益的合同,而保证合同属于风险合同。债权人正是为了规避风险,才寻求保证人的保证。承担利息损失固然是对其财产自由的限制,但保证人可以通过提前清偿来规避损失。若保证人是公司,承担利息损失对内可以激励公司优化经营策略,对外则展现了公司积极承担责任的良好形象,商业信誉价值不言而喻。
(二)规范分析
1.独立保函实践的启示
我国1995年的《担保法》,限于当时商事活动方兴未艾,民法色彩浓厚,商法色彩不足。随着商事实践的发展和丰富,传统的从属性担保存在诸多弊端。一些性质上属于商事担保的担保业务,受制于民事担保的规范本体,在法律适用上有削足适履之嫌。对《担保法》第五条第一款的“但书”如何理解,学界大致形成两种观点。一种观点认为“但书”是对担保合同的从属性进行约定,另一种观点认为“但书”仅能对担保合同的效力从属性作出约定。面对实践中不断增多的独立保函纠纷案件,为统一审判标准,最高人民法院公布了《最高人民法院关于审理独立保函纠纷案件若干问题的规定》(以下简称《独立保函司法解释》),并且该解释第23条改变了最高人民法院否认国内独立保函的多数立场,承认了国内独立保函的合法地位。这与大陆法系国家的法律实践相似。法国和德国作为传统大陆法系国家,《民法典》仅规定了具有从属性的保证合同,二者对独立担保表现出明显的抵触甚至冲突。但随着商事实践的发展,独立担保合同(Guarantie)获得德国法院的认可,法国最高法院亦于1982年承认该种担保合同是合理的。
“独立担保”产生于20世纪50年代以后的商业实践,在不同法域中有不同的表现形式,例如履约保函、见索即付保函、银行保函等。《独立保函司法解释》第一条规定,独立保函是指银行或非银行金融机构作为开立人,以书面形式向受益人出具的,同意在受益人请求付款并提交符合保函要求的单据时,向其支付特定款项或在保函最高金额内付款的承诺。两相比较,“独立担保”是上位概念,“独立保函”是“独立担保”的一种形式。“独立担保”本质上仍是人保,严格来讲应当叫作“独立保证”,但是,“独立担保”不仅包括保证,还包括其他衍生类型,例如见索即付等,二者不可混淆。本文所称“独立保证”是“独立担保”的下位概念。所以,纵向来看,“独立担保”之下包括“独立保函”、“独立保证”以及其他衍生类型;横向来看,从属性保证与“独立担保”相对应,二者的区别在于是否严格遵从保证合同从属性原则。这些概念之间的关系如图2所示。
在破产法律关系中,债权人、债务人以及保证人之间具有浓厚的商业色彩,仅适用民事担保的规范,难免有削足适履之虞。但《独立保函司法解释》规定独立保函只能由银行或非银行金融机构开具,从根本上排除了本文所讨论的保证合同适用独立保函的可能性。沿着学者们对《担保法》第五条的分析路径,《担保法》第二十一条第一款的“但书”应如何理解,亦可以分为广义和狭义两种。从广义的解释来看,应认为保证合同可以约定保证担保的范围,包括但不限于主债权及利息、违约金、损害赔偿金和实现债权的费用。从狭义的解释来看,应认为保证合同仅可以在主债权及利息、违约金、损害赔偿金和实现债权的费用这个范围内约定保证责任。此处应当采广义的解释,因为在我国《担保法》体系中,保证分为一时保证和最高额保证。在一般情况下,保证应随其所担保的债务的成立而成立;而最高额保证的一个特征是其设定时,其担保的对象既可以是已发生的债务也可以是将来发生的债务。因此,最高额保证合同约定的担保范围有可能大于主债权范围,而从《担保法》体系上看,第二十一条的规定是对一时保证和最高额保证的概括规定。如果采取狭义的解释,显然将此情况排除在外,有违法律体系的统一性。因此当事人约定保证责任成立上和范围上不受主债务人破产影响,法院应当认可这种约定的有效性。
2.保证责任从属性约定排除的实践模式
在实践中,一份标准借款合同及其保证合同通常这样约定:在借款合同约定本金,利率及计息、结息方式,罚息,复利;在保证合同中,双方写明主合同名称及编号,合同第二条约定保证范围,“保证担保的范围包括本合同项下借款本金、利息、罚息、复利、违约金、损害赔偿金、按《民事诉讼法》有关规定确定由借款人和担保人承担的迟延履行债务利息和迟延履行金以及贷款人实现债权的一切费用”。这种约定模式使保证范围具有指示性,从保证合同本身的约定中无法明确保证人承担的利息、罚息、复利、违约金、损害赔偿金等计算方式,必须按图索骥从主合同中寻找相应的条款。此模式在债务人未破产时并无不妥;而当债务人破产时,此模式无疑存在破产受理日后的利息不纳入保证范围的风险。
将主合同的利率、计息方式、罚息、复利、违约金、损害赔偿金等条款誊抄至保证合同,再辅以“独立性条款”,是破解这一难题的可能路径。例如,最高人民法院在“邹立欢诉林少华保证合同纠纷案”中默认了独立保证的有效性。又如,甘肃省高级人民法院在“刘建民等诉招商银行股份有限公司兰州分行等借款合同纠纷案”中认为:招商银行兰州分行与刘建民签订的《最高额不可撤销担保书》约定:“本担保书是独立、持续有效、不可撤销和无条件的,……也不因授信申请人重组、停业、解散、清算、破产等任何变化而变化”,其签订的《最高额抵押合同》约定:“本合同是独立及无条件的,……也不因乙方(或授信申请人)的重组、停业、解散、清算、破产等任何变化而发生任何改变……”。两合同为双方真实意思表示,内容不违反法律禁止性规定,已经排除了主债务人破产时,保证人及抵押人对主债务人宣告破产时停止支付利息的约定,对双方当事人均有约束力。再如,杭州市下城区人民法院在“恒丰银行股份有限公司杭州分行诉浙江九花新合纤有限公司等保证合同纠纷案”中认为:“两份《最高额保证合同》第5.1.均约定,下列任一事件发生时,债权人可以直接向保证人主张主合同项下全部债权:(1)……;(2)债务人、保证人被宣告破产或被撤销;(3)债权人认为可以实现债权的其他情形。《最高额保证合同》系当事人的真实意思表示,合同内容不违反法律、行政法规的强制性规定,应依法确认有效。……保证人的责任范围还是应该按照保证合同的约定进行确定。”以上三个案例中,法院均确认保证合同中约定独立性有效,肯定了当事人约定限制保证责任从属性的有效性。但要注意的是,约定限制并非绝对排除保证责任从属性,对从属性的限制体现在保证人不得引用主债务人因其破产等其他原因所获得的对债权人的抗辩权。
四
《民法典分则》保证制度的完善:独立保证入典
笔者在探索本文引言所述题设问题答案的过程中发现,过分纠结于保证责任从属性原则的病灶实质在于长久以来我国担保法制度设计和规则设定上的“民商不分”。我国现行《担保法》涵盖了物保与人保,既横跨物权法与债法,又兼有民事担保与商事担保,僵化的从属性担保使得往来频繁的商事主体耗费巨大的经济成本。现行《担保法》未能反映在现代商事活动中普遍存在的商主体和商行为区别于传统民事主体和民事行为的特殊性。虽然一些法院已经注意到破产止息规则突破保证责任从属性是商事保证行为的正当风险,但我国目前的法律规范尚未对此作出规定。在实践中,在保证合同中添加“独立性条款”可以很好地解决该问题。然而,2019年11月14日,最高人民法院发布的《全国法院民商事审判工作会议纪要》(以下简称《九民纪要》)体现出排除当事人约定限制担保从属性的司法态度。同时,以合同约定限制保证合同从属性的实践做法,在《民法典合同编(草案)(二次审议稿)》(以下简称《合同二审稿》)框架下也可能会失去其法律规范基础。与现行《担保法》第五条的规定相比《合同二审稿》第四百七十二条第一款在保证合同效力从属性上的规定更严,是效力性强制规定。这显然与学者将独立保证纳入《民法典》的建议背道而驰,也不利于法律实践。
笔者认为,在目前民商合一体例下,《民法典分则》应当加入独立保证,与从属性保证共同组成我国的保证制度。在适用方面,民事交易中仅能适用后者,而在商事交易中二者均可适用。
我国独立保证入典应当分为两步。第一步为“由外及内”。在2000年最高人民法院颁布《担保法》司法解释之前,对于独立担保的适用范围问题就引起重大争议。一种观点认为因独立担保责任的严格而只能适用于国际性商事交易活动,而另一种观点则认为独立担保不应限定在涉外经济活动中。司法解释最终采纳了前者观点,“对独立担保不予规定的方式来体现如下态度:独立担保只能适用于涉外经济、贸易、金融等国际性的商事交易活动中”。这实际上造成了在该领域法律规定“内外有别”的状态,“其理由既不充分,对意思自治的限制也缺乏正当性基础”。独立担保诞生的原因在于商事活动要求交易更便捷、更安全的本质,这一原则放之四海而皆准,不因其是否涉外而有所不同。若否认独立保证在国内经济活动中的适用,会严重限制当事人的契约自由。2016年后,最高人民法院颁布《独立保函司法解释》的第二十三条肯定了独立保函在国内的合法性。2019年11月,最高人民法院再次确认独立保函可以用于国内商事交易。这标志着独立保函制度的“由外及内”阶段已经完成。《民法典分则》应当继承这一成果,并进一步将独立保函典型化、概念化。对于突破了从属性之独立保证,可在人的担保框架之下将其与从属性保证并列。在国外立法例上,法国《民法典》在经历担保法改革后,在其第四卷第一编列举了三种“人的担保”:保证、独立担保和意图信,前者具有从属性,而后两者不具从属性,对我国《民法典分则》保证制度的完善具有借鉴意义。
独立保证入典的第二步为“由此及彼”。《独立保函司法解释》规定独立保函的开立人只能是银行或者非银行金融机构,在司法层面上,最高人民法院确认了除银行或者非银行金融机构以外的其他当事人开立的独立保函是无效的。而独立保证的保证人不应限于金融机构,应当扩大至所有商主体。独立保证入典旨在保护商主体的意思自治,若保证人仅限于金融机构有违公平。在经济、贸易、金融等商事交易活动中,更具代表性的主体是公司,就现代法律上的人格力而言,公司被普遍地赋予了可以从事任何合法业务,其具备完全的担保能力。法律不应剥夺其他商主体从事独立保证业务的权利,故我国《民法典分则》设立独立保证制度时不应对商主体种类作出限制。
独立保证的特殊性在于打破传统担保的从属性原理,通过强化保证人责任确保主债权的实现,具备传统从属性保证不具备的特征——营利性。以营利为目的是商事担保行为属于商行为的典型例证。我国《担保法》以及《合同二审稿》均持担保合同是无偿合同的观点,这也是未来《民法典分则》保证制度设计时应当补足之处。从商事担保的有偿性出发,更能说明在题设语境下保证人承担利息损失风险的正当性。
法律应该尊重商事交易固有的价值观,相信商人的理性和创新精神,尊重有利于市场经济发展的好的商事实践,将其类型化后纳入法律规范体系,使我国的商法法律规范更适应现实需求。在不另立《商法典》的情况下,《民法典》的编纂需要考虑到这些因素。
五、结语
破产止息规则的效力是否及于债务人的保证人这一命题,肇始于我国《破产法》立法上的模棱两可——立法对主债权在破产受理日后的利息采取“一刀切”的模式,而又未言明如何处理保证债权。在采取“除斥债权”或“劣后债权”立法模式的国家,这一命题并无讨论价值——主债务人对该利息并不免责,无论该规则是否限制保证责任从属性,保证人都无法免责。
我国相关司法判例表明,形成相反判决的根源在于“民商合一”立法体例下,法官囿于民事领域保证合同从属性原则,而忽视了在商事领域不同价值取向下应当对保证责任从属性原则有所限制。不同于学者建议将“劣后债权”引入我国《破产法》的解决方案,笔者认为法律认可当事人在保证合同中作出对从属性原则的限制性约定不失为更便捷的解决方案。
《合同二审稿》对保证合同规定有所变化,但是该变化并未体现新形势下商事实践对保证合同的要求。笔者管窥未来我国保证制度的建设,独立保证应当纳入保证制度,作为承担责任具有直接性和全面性的有偿合同,仅在商事领域适用。此种立法模式兼顾了保证合同在民事与商事领域的不同需求,既体现了对民事和商事法律关系保护价值的不同侧重,也是法律尊重契约自由和意思自治精神的重要表现。
参考文献
[1]许德风.破产法论:解释与功能比较的视角[M].北京:北京大学出版社,2015.
[2]王欣新.试论破产案件中的保证责任问题[J].法学家,1998,(2).
[3]齐树洁.破产法研究[M].厦门:厦门大学出版社,2005.
[4]李飞.当代外国破产法[M].北京:中国法制出版社,2006.
[5]蔡永民.比较担保法[M].北京:北京大学出版社,2004.
[6]贺丹.企业拯救导向下债权破产止息规则的检讨[J].法学,2017,(5).
[7]范健.商事担保的构成与责任特殊性[J].法学,2013,(3).
[8]刘斌.独立担保:一个概念的界定[J].清华法学,2016,(10).
[9]高圣平.论独立保证的典型化与类型化[J].武汉大学学报(哲学社会科学版),2016,(1).
[10]周林彬,王爽.商事担保概念初探[J].法学,2013,(3).
[11]刘斌.独立担保的商事法理构造——兼论民法典视野下的独立担保制度建构[J].环球法律评论,2016,(2).
【说明】由于文章篇幅较长,故省略原文74处脚注,详细内容请见原文。

