担保物权在破产重整中如何行使
本文作者:李佳宁,有度商事诉讼团队
前言:《中华人民共和国企业破产法》第七十五条第一款规定了重整过程中担保权的暂停行使及救济途径,目的是为企业重整创造良好的外部条件,避免因强制执行企业特定财产而影响企业经营能力的恢复。《全国法院民商事审判工作会议纪要》(法〔2019〕254号)(以下简称《会议纪要》)对破产重整中担保权人暂停行使担保权的例外情形及担保权人的救济途径,作了进一步的解释和规范。本文着重分析《会议纪要》施行后可能对破产重整中担保权人的权利影响。
01重整中担保权暂停行使制度的设立背景
依据《企业破产法》第二条之规定,不能清偿到期债务,且资产不足以清偿全部债务或明显缺乏清偿能力(可能)的企业法人可进行重整。由此可见,所有破产重整企业都面临着严重的资金问题。实务中,此类企业在进入破产程序之前,往往已经将企业的厂房、土地、机器设备等主要资产抵押给银行等金融贷款机构作为融资担保。企业进入破产程序后,而担保权人的债权没有得到清偿时,担保权人往往会启动民事诉讼程序,主张对担保物进行优先受偿以维护自身的合法权益。
通常,企业在融资时能够设置担保权的资产大多为核心资产,该项资产也是企业能够重组恢复经营能力的重要条件。若担保权人在企业重整时要求实现担保权,可能直接影响企业重整程序的进行,使企业丧失营运价值。为此,我国《企业破产法》专门规定了对企业特定财产享有的担保权,以暂停行使为原则,不停止行使为例外,从而确保重整程序的顺利进行。
02重整中担保权暂停行使制度
在《会议纪要》出台前的适用
《企业破产法》第七十五条第一款规定:“在重整期间,对债务人的特定财产享有的担保权暂停行使。但是,担保物有损坏或者价值明显减少的可能,足以危害担保权人权利的,担保权人可以向人民法院请求恢复行使担保权。”该条款明确了重整中担保权的暂停行使及例外救济,笔者将该规定逐一拆分理解如下:
1、暂停行使期间破产重整一般包括两个阶段:一是重整期间,自法院裁定重整之日至重整计划被法院批准之日;二是重整计划执行期间,自法院批准重整计划后至重整计划执行完毕之日。而《企业破产法》第七十五条第一款规定的破产重整中担保权的暂停行使期间仅为重整期间,不包括重整计划执行期间。
2、行使原则为了避免因担保财产的执行丧失企业重整的价值,该条款明确规定重整期间内对重整企业特定财产享有的担保权一律暂停行使,但是立法在考虑企业重整价值的同时也要保护担保权人的利益。因此,《企业破产法》第七十五条第一款在规定了担保权暂停行使后又作了“但书”规定,明确了在暂停行使制度下担保权人可恢复行使担保权的例外情形。由此可见,重整期间的担保权是以暂停行使为原则,恢复行使为例外。
3、恢复行使的条件担保权人在重整期间恢复行使担保权应同时满足以下三个条件:第一,担保物有损坏或价值明显减少的可能,主要有标的物价格下降、标的物变质等情况;第二,足以危害担保权人的权利;第三,需经人民法院批准。即只有担保权人向法院提出申请,法院批准后才可恢复行使担保权。设置此条件旨在避免担保权人随意以上述理由为由行使权利,同时也赋予了法院自由裁量权,若债务人此时能提供相当的替代担保,法院则可以驳回担保权人的申请。
司法实践中,担保权人若要以《企业破产法》第七十五条第一款向法院申请在企业重整期间恢复行使担保权,应当由担保权人自行对上述条件承担相应的举证责任。
03《会议纪要》关于重整中担保权行使的相关规定
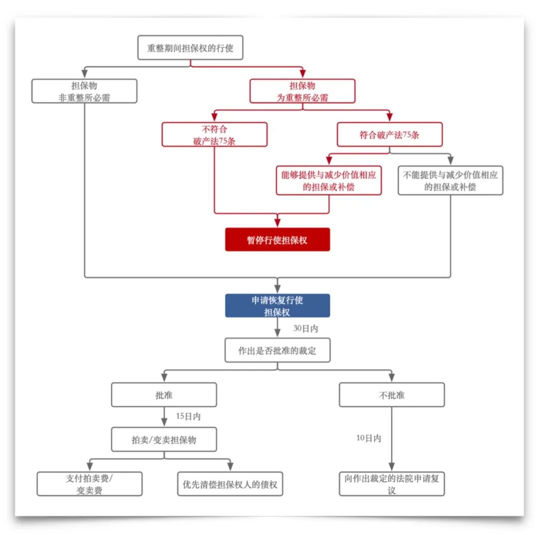
《会议纪要》第112条对《企业破产法》第七十五条第一款的规定作了进一步的解释和规范,为司法实践中适用这一规定指明了方向。具体如下:
1、重整期间担保权的暂停行使应以担保物为企业重整所必需为前提 第112条第1款规定:“重整程序中,要依法平衡保护担保物权人的合法权益和企业重整价值。重整申请受理后,管理人或者自行管理的债务人应当及时确定设定有担保物权的债务人财产是否为重整所必需。如果认为担保物不是重整所必需,管理人或者自行管理的债务人应当及时对担保物进行拍卖或者变卖,拍卖或者变卖担保物所得价款在支付拍卖、变卖费用后优先清偿担保物权人的债权。”
从上述规定可以看出,《会议纪要》加大了对担保权人的利益保护,从“重整期间担保权一律暂停行使”变为“重整期间担保物是重整所必需的,担保权才暂停行使”。该规定的反向解释结论应当是,只要担保物并非重整所必需,担保权就不应暂停行使,强调要在维护企业重整价值的同时,依法平衡保护担保权人的合法权益。
2、明确了法院应当不批准担保权人恢复行使权利申请的两种情形(1)担保权人不能举证证明“担保物有损坏或价值明显减少的可能,足以危害担保权人权利的”;(2)虽然担保权人已经举证证明了“担保物有损坏或价值明显减少的可能,足以危害担保权人权利”,但重整企业的管理人或债务人有证据证明担保物是重整所必需,并且提供了与担保物减少价值相应的担保或补偿。
3、细化了担保权人申请恢复行使权利的程序和救济途径(1)法院应当自收到恢复行使担保物权申请之日起30日内作出是否批准的裁定;(2)法院批准行使担保权的,管理人或债务人应自收到裁定书之日起15日内进行拍卖/变卖,所得价款支付拍卖费/变卖费后,优先清偿担保权人的债权;(3)担保权人对法院作出的裁定不服的,可自收到裁定书之日起10日内向作出裁定的法院申请复议。
4、重整期间担保权行使流程图:
综上,《会议纪要》相较于《企业破产法》扩大了对重整中担保权人的利益保护,细化了担保权人行使权利的程序性规定,提高了这一制度的实操性。然而对于如何认定“重整所必需”,《会议纪要》并没有规定明确的认定标准,其理解与适用也仅作了指引性的规定,认为“在制度缺失认定标准的情况下,法院基于中立立场不得不面对此富有挑战性的商业判断,应当充分听取各方意见后作出公正裁决。”
从上述表达可以看出,日后实务中对于“重整所必需”的认定,各法院将享有一定程度的自由裁量权,同时法院作为中立的司法机关,笔者认为应当综合听取债务人、债权人、重整投资人及相关领域专家的意见。另外,为了避免实务中各法院的裁判尺度不一致,最高人民法院也应当尽早制定统一明确的标准。
【尾注】
【1】《中华人民共和国企业破产法》第七十五条第一款 在重整期间,对债务人的特定财产享有的担保权暂停行使。但是,担保物有损坏或者价值明显减少的可能,足以危害担保权人权利的,担保权人可以向人民法院请求恢复行使担保权。
【2】《企业破产法》第二条 企业法人不能清偿到期债务,并且资产不足以清偿全部债务或者明显缺乏清偿能力的,依照本法规定清理债务。企业法人有前款规定情形,或者有明显丧失清偿能力可能的,可以依照本法规定进行重整。
以上仅为笔者对破产重整中担保权行使的个人解读,如有不妥之处,欢迎各界同仁共同探讨、批评指正。

