
破产清算程序中“瑕疵”破产财产处置的案例及分析
作者:破产法维律公众号 时间:2024-03-04 阅读次数:159 次 来自:破产法维律公众号
破产清算程序中“瑕疵”破产财产处置的案例及分析
· 编者按 ·
债务人企业未能完成和解、重整后,企业不可避免的进入到破产清算程序,需要对债务人财产进行合法处置后,对破产债务依序清偿,故在破产清算案件中,破产财产处置直接关系到债务清偿率。虽然在破产重整的实践中也存在部分的破产财产处置,但是不论从财产处置概率、规模、方式上均不具备典型性。本文着重在破产清算语境下,探讨破产财产存在 “瑕疵”时,如何进行依法处置。
PART01“瑕疵”破产财产的认定
《中华人民共和国企业破产法》第三十条规定:“破产申请受理时属于债务人的全部财产,以及破产申请受理后至破产程序终结前债务人取得的财产,为债务人财产。”破产企业的全部有价资产均归属破产财产范畴,而有价财产上存在权属瑕疵、第三人权利风险的均属于瑕疵破产财产。诸如企业破产清算时尚未完工的在建工程、划拨土地上的建筑物、存在权属瑕疵不动产及动产(登记手续不完备)、呆账坏账、未到期的租赁标的物(未行使解除权)等,均可以归属为瑕疵破产财产。
PART02处置模式及法律规定
《企业破产法》对于破产清算阶段债务人企业破产财产处置并未规定详细处置步骤,由于破产财产变价方案需要债权人会议通过或者受理法院裁定通过,虽然破产程序是非诉程序,但也属于法院主导下的强制性债权集中清偿,考虑到债务人企业、债权人等各权益相关方的接受度、认可度,管理人在实践中采取法院执行案件中的资产处置模式更常见。
《企业破产法》第一百一十二条规定:“变价出售破产财产应当通过拍卖进行。但是,债权人会议另有决议的除外。破产企业可以全部或者部分变价出售。企业变价出售时,可以将其中的无形资产和其他财产单独变价出售。按照国家规定不能拍卖或者限制转让的财产,应当按照国家规定的方式处理。” 《全国法院破产审判工作会议纪要》第26条规定:“破产财产处置应当以价值最大化为原则,兼顾处置效率。人民法院要积极探索更为有效的破产财产处置方式和渠道,最大限度提升破产财产变价率。采用拍卖方式进行处置的,拍卖所得预计不足以支付评估拍卖费用,或者拍卖不成的,经债权人会议决议,可以采取作价变卖或实物分配方式。变卖或实物分配的方案经债权人会议两次表决仍未通过的,由人民法院裁定处理。”所以为了公平维护破产企业、债权人的合法权益,在破产财产处置上,优先选择以拍卖方式进行更为稳妥。
有关价款确定、鉴定机构选取、拍卖平台选择、保证金缴纳、成交及流拍、公告和提示等具体操作,可以借鉴《民事诉讼法》、《最高人民法院关于人民法院民事执行中查封、扣押、冻结财产的规定》、《最高人民法院关于人民法院执行工作若干问题的规定》、《最高人民法院关于人民法院民事执行中拍卖、变卖财产的规定》、《关于人民法院网络司法拍卖若干问题的规定》。前述法律法规中对于法院执行案件的财产处置操作流程及要求较为细化,具备参考意义。
PART03瑕疵财产处置原则
最高人民法院对于破产财产处置并没有做出明确指引文件,北京、山东、重庆高级人民法院在《企业破产法》、《全国法院破产审判工作会议纪要》的指导下,出台了通知、实施办法对于处置程序进行了针对性细化。但是在没有相关操作指引出台的地区破产案件无法直接适用其他省份的规范,增加了管理人对于瑕疵财产处置的难度。结合《最高人民法院关于人民法院民事执行中拍卖、变卖财产的规定》、《关于人民法院网络司法拍卖若干问题的规定》相关程序性要求,综合考虑破产案件中瑕疵财产处置的特殊性,笔者认为该类财产的处置应该遵循以下原则:
1.价值最大化原则
企业破产清算中,各类资产的最终处置方式直接决定了破产清偿率。对于存在瑕疵的破产财产而言,受限于交易方购买意愿、交易期待、管理人处置方式、政策性影响等因素导致的该类资产的价格波动较大。管理人在瑕疵资产处置中,应该优先考虑资产变现价值最大化,尽可能提高破产清偿率。
2.网络拍卖优先原则
互联网平台拍卖在资产曝光量这一指标上具有先天优势,是提高瑕疵资产处置价格的首选方式,同时也方便债权人会议及法院对于财产处置的全面监督。不论是《最高人民法院关于人民法院民事执行中拍卖、变卖财产的规定》、《关于人民法院网络司法拍卖若干问题的规定》,还是各地高院的破产财产处置指引文件,均提倡管理人在债务人财产处置中应以网络拍卖优先。
3.分类有利原则
在涉及到财产处置的破产案件中,虽然债务人财产种类、数量、性质存在差异,但是资产优劣往往便于识别。瑕疵破产财产一般不属于优质资产,购买意愿低、处置难度大。管理人在整体资产处置中,应当提前考虑劣后的瑕疵财产变现方式,可以按照不良资产处置中常见的搭配出售方式,在拍卖前资产打包分类中,托底存在瑕疵的破产财产。
PART04管理人的瑕疵披露义务
参照法院执行案件采取拍卖方式处置破产财产,相较于一般的破产财产处置,管理人在“瑕疵”财产处置过程中,最为重要的义务就是瑕疵披露。
《关于人民法院网络司法拍卖若干问题的规定》第六条规定:“实施网络司法拍卖的,人民法院应当履行下列职责:查明拍卖财产现状、权利负担等内容,并予以说明;” 第十三条规定:“实施网络司法拍卖的,人民法院应当在拍卖公告发布当日通过网络司法拍卖平台公示下列信息:(五)拍卖财产权属、占有使用、附随义务等现状的文字说明、视频或者照片等;(六)优先购买权主体以及权利性质;” 第十四条规定:“实施网络司法拍卖的,人民法院应当在拍卖公告发布当日通过网络司法拍卖平台对下列事项予以特别提示:(三)拍卖财产已知瑕疵和权利负担;”。
以上规定均明确了法院作为处置方的瑕疵告知义务以及该告知方式必须为明示,管理人在 “瑕疵”破产财产处置中,法律地位与执行法院相似,告知义务也具有一致性。
PART05瑕疵财产处置的现实困境
破产清算案件中的瑕疵破产财产常见的以物权性财产为主,包括土地、房屋、机器设备、车辆等。在处置该类财产时,管理人往往面临财产权属不易确定、可能存在第三人权利负担的问题,导致购买方的购买意愿不足,管理人出让前准备工作难以完成。同时,类似土地、房产等标的财产,本身价值较大,转让费用高,在债务人企业经营停滞过程中还会存在欠缴房产税和土地增值税等情况,因前述负担较重导致交易变现更为困难。
小部分存在瑕疵的债权性财产如长期投资、追偿权、租赁权、各类投资预期收益等,管理人需要首先面对的就是财产处置的费用不足的问题,增加了该部分财产的变现难度。而债务人本身对该类债券性财产信心不足,以及收购方的收购风险较高,在处置变现中还存在衍生诉讼,也导致破产程序时间的延长。
在正常的破产财产处置中,囿于《企业破产法》及相关涉及税费的法律法规对于破产财产处置缺失优惠政策,本身财产处置难度较高,对于存在瑕疵的破产财产面临的情况更为严峻,更不利于债务人财产价值最大化和债权人清偿。同时还存在政策变化导致的规划报批、消防验收等历史遗留问题直接影响产权办理,使得瑕疵破产财产处置难度增加、必要性存疑。
PART06瑕疵破产财产处置中的府院联动
企业破产因涉及的群体庞大,法律关系复杂,单纯依靠司法程序往往难以解决企业破产清算面临的复杂问题。以房开企业破产清算案件中的瑕疵不动产处置为例,该类型资产处置中,由于受理法院司法机关属性,在与财政、规划、税收、消防等部门的协调工作中存在掣肘。没有地方政府介入和支持,单纯倚靠法院在司法程序中实现对该类破产财产处置变现几乎不存在可能性。
府院联动本质上是司法权与行政权相互配合的关系,司法权只是进行价值判断,不具有调配、整合社会资源及社会动员的能力。法院在解决企业破产引发的社会问题方面存在着相当的局限性,仅凭法院的司法裁判难以统筹解决破产审判中遇到的诸如企业风险处置、资产变现、税费减免、证照办理、政策帮扶等社会层面的行政事务性问题。而行政权的公共服务和社会管理的职能,补强了司法权在破产案件中的先天不足。
管理人对债务人企业名下存在瑕疵难以拍卖成交的不动产进行处置时,需要与住建、自然资源等部门积极对接完善规划、报建、验收、闲置处置等手续后才能以市场价公开拍卖或根据现状直接用于市政公用事业。实践中,债务人企业名下不动产涉嫌违章建筑、不符合规划或验收要求等程序无法完善的,没有政府牵头明确细化后续处理流程,破产程序难以顺利完结。
在破产案件处置财产过程中,府院联动前提下推进的“证缴分离”、“容缺办理”工作机制是府院联动的成功实践,对于管理人处置瑕疵财产有巨大推动作用。法院与税务、住建、自然资源联合推出破产企业不动产登记容缺办理服务机制,针对破产房企无力缴纳税费、土地出让金导致房屋办证工作受阻的问题,推进管理人将未缴土地出让金纳入共益债务优先受偿。“证缴分离”提升破产案件办理效率、降低破产财产处置成本,优化破产办理流程,破解房地产企业破产案件办证难题。在关键性申请材料齐全且符合法定形式,可容缺办理不动产登记业务,或可先由管理人正常拍卖处置,再由拍卖的买受人补办手续,推动破产企业不动产登记容缺服务在破产程序中的应用。
目前在全国范围内,全面、规范的府院联动常态化机制尚未建立,一案一议的模式更为常见。同时由于地方政府对于企业破产的习惯性“谈破色变”,往往启动模式是法院主动邀请、政府被动参与,实际效果不尽如人意。对于瑕疵破产财产处置而言,需要的事实常态化的府院联动机制,需要具备普适性,也必须是全面化、长效化、规范化的涵盖各个破产案件涉及的各政府职能部门。
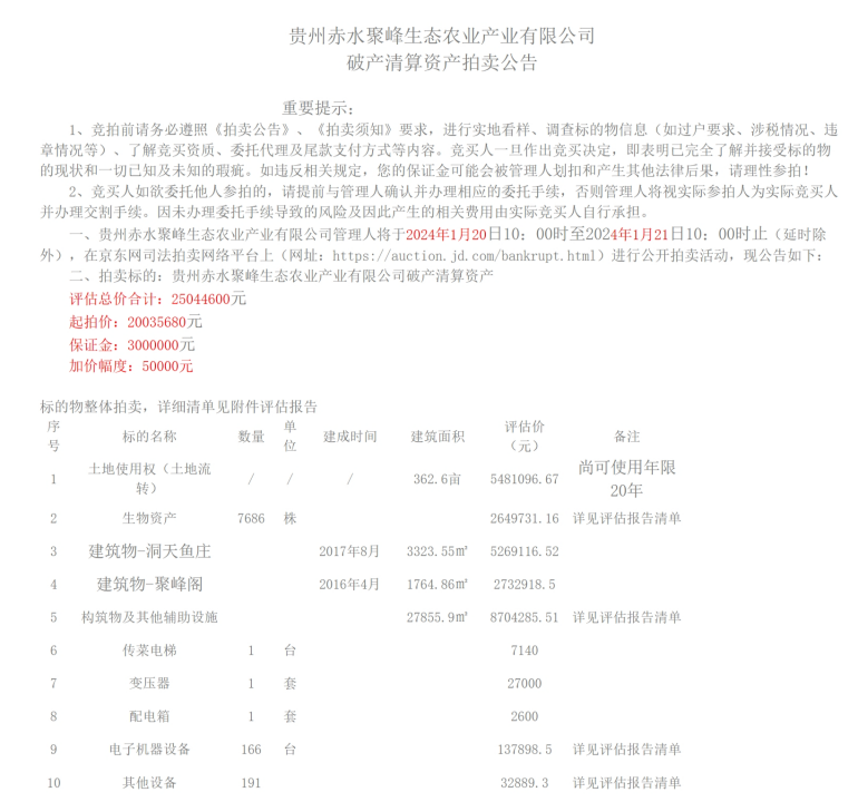
PART07案例分析
PART08结语
存在瑕疵破产财产的案件中,从管理人角度出发,在破产财产方案的制定时,既要兼顾价值最大化原则,又要兼顾效率。由其对于瑕疵财产处置中,应当尝试探寻多元化财产处置方式,拟定简明高效的变价方案,以提高管理人整体工作效率,节约司法资源。
微信扫一扫 第一时间让您获取清算行业重磅新闻、学术观点——中国清算网公众号(qdhx123)!

