
浅析企业破产程序中涉及的税收优先权问题
作者:李宜健 时间:2020-06-15 阅读次数:1160 次 来自:法中律国公众号
企业进入破产程序后,会有一段存续状态中的特殊时期,加上税务相对特殊且复杂,之间存在诸多具有争议的问题。下面我将对企业进入破产程序中涉及的税收优先权问题进行浅析。
01税收优先权在《税收征收管理法》与《企业破产法》中的冲突
税收优先权是国家征税的权利与其他债权同时存在时,税收债权就债务人的全部财产优先于其他债权受清偿,这是保障国家税收的一项重要原则。《税收征收管理法》第四十五条规定:“税务机关征收税款,税收优先于无担保债权,法律另有规定的除外;纳税人欠缴的税款发生在纳税人以其财产设定抵押、质押或者纳税人的财产被留置之前的,税收应当先于抵押权、质权、留置权执行。纳税人欠缴税款,同时又被行政机关决定处以罚款、没收违法所得的,税收优先于罚款、没收违法所得。税务机关应当对纳税人欠缴税款的情况定期予以公告。”上述明确表明税收优先于无担保债权,且欠缴税款发生在先的,税收对抵押、质押或者留置的财产有优先权。
但是,我们从《企业破产法》第一百零九条、第一百一十三条、最高人民法院《关于审理企业破产案件若干问题的规定》可知 ,设有抵押权、质权、留置权等担保物权的财产(除权利人放弃优先受偿权的或者优先偿付被担保债权剩余的部分)不属于破产财产,担保物权人享有别除权而优先受偿。故此,担保物权人所担保的债权就具有绝对优先于税收债权受偿的地位,而税收债权只能依据《企业破产法》第一百一十三条之规定排在普通破产债权之前。
从上述可知,《税收征收管理法》与《企业破产法》确实存在矛盾之处,其原因是两部法所站的角度不同。《税收征收管理法》如此设定是因为税收是国家财政收入的重要来源,此规定可维护税收公平、保障财政收入,督促纳税人依法履行纳税义务,维持着国家机器的正常运转,具有公益性。并且此规定能在一定程度上限制一般债权人与企业串通设立担保后申请破产以逃避税收的情况,但不得不说的是如税务机关难以公示所有债务人的欠税情况,其他债权人就无法规避自己设立担保后的风险,而这就间接的损害了其他债权人权益。《企业破产法》是站在公平清理债权债务,保护每一位债权人合法权益,维护社会主义市场经济秩序,追求社会效率和公平的角度上考虑的。再者,税务机关相对普通债权人处于更加优势的地位,且税务机关在企业经营期间对欠缴的税款拥有税收保全、强制执行等手段来保障自身的权利,如对税收过多保护将严重损害其他债权人的利益。
02《企业破产法》与《税收征收管理法》冲突时,谁优先适用,理论观点不一
有的观点认为《企业破产法》第一百零九条、第一百一十三条是破产财产分配的一般性规定,而《税收征收管理法》第四十五条是负有条件(税收债权与担保债权同时存在)的特别规定,遂优先适用。
也有观点认为《税收征收管理法》第四十五条调整的是正常经营企业和破产企业,而《企业破产法》调整的是破产企业,调整范围相对较窄,《企业破产法》应当优先适用;还有观点从立法背景、立法精神,市场经济稳定等宏观方面考虑,得出的结论也各有不同。但归根结蒂都是针对《企业破产法》与《税收征收管理法》冲突时,孰先适用的争论。
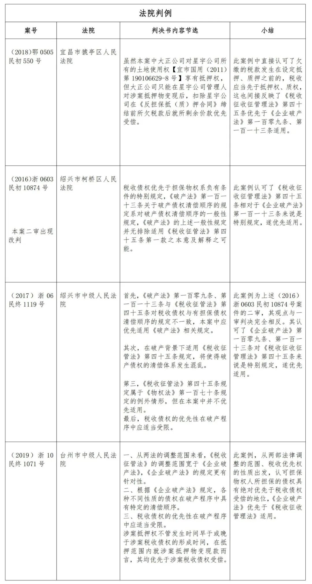
03各地法院判例
如此看来,两部法律均有自己设立的目的、价值,这也导致各地法院审理此类案件时,会有截然不同的判决。
04结 语
破产程序涉及的特定税务领域,仍存在着许多不明确的地方。对于企业破产程序中涉税问题,我们应当综合考量破产企业债权人的权益和国家税收制度的平衡,对于《企业破产法》与《税收征收管理法》等相关规定之间的冲突、矛盾,应近早出台相应法律统一规定,实现多方共赢。
相关法条
《中华人民共和国企业破产法》第一百零九条 对破产人的特定财产享有担保权的权利人,对该特定财产享有优先受偿的权利。
《中华人民共和国企业破产法》第一百一十三条 破产财产在优先清偿破产费用和共益债务后,依照下列顺序清偿:
(一) 破产人所欠职工的工资和医疗、伤残补助、抚恤费用,所欠的应当划入职工个人账户的基本养老保险、基本医疗保险费用,以及法律、行政法规规定应当支付给职工的补偿金;
(二) 破产人欠缴的除前项规定以外的社会保险费用和破产人所欠税款;
(三) 普通破产债权。
破产财产不足以清偿同一顺序的清偿要求的,按照比例分配。
破产企业的董事、监事和高级管理人员的工资按照该企业职工的平均工资计算。
《中华人民共和国税收征收管理法》第四十五条 税务机关征收税款,税收优先于无担保债权,法律另有规定的除外;纳税人欠缴的税款发生在纳税人以其财产设定抵押、质押或者纳税人的财产被留置之前的,税收应当先于抵押权、质权、留置权执行。
纳税人欠缴税款,同时又被行政机关决定处以罚款、没收违法所得的,税收优先于罚款、没收违法所得。
税务机关应当对纳税人欠缴税款的情况定期予以公告。
最高人民法院《关于审理企业破产案件若干问题的规定》第七十一条 下列财产不属于破产财产:
(一) 债务人基于仓储、保管、加工承揽、委托交易、代销、借用、寄存、租赁等法律关系占有、使用的他人财产;
(二) 抵押物、留置物、出质物,但权利人放弃优先受偿权的或者优先偿付被担保债权剩余的部分除外;
(三) 担保物灭失后产生的保险金、补偿金、赔偿金等代位物;
(四) 依照法律规定存在优先权的财产,但权利人放弃优先受偿权或者优先偿付特定债权剩余的部分除外;
(五) 特定物买卖中,尚未转移占有但相对人已完全支付对价的特定物;
(六) 尚未办理产权证或者产权过户手续但已向买方交付的财产;
(七) 债务人在所有权保留买卖中尚未取得所有权的财产;
(八) 所有权专属于国家且不得转让的财产;
(九) 破产企业工会所有的财产。
微信扫一扫 第一时间让您获取清算行业重磅新闻、学术观点——中国清算网公众号(qdhx123)!

