
关联企业实质合并破产规则的思辨与创建
作者:破产法维律公众号 时间:2023-08-17 阅读次数:178 次 来自:破产法维律公众号
关联企业实质合并破产规则的思辨与创建
——以178件关联企业实质合并破产案件为基础的实证分析
内容提要:
现行破产法及司法解释对关联企业实质合并破产规则并未规定,基于现实需要不少法院引入实质合并破产规则处理关联企业破产案件。归纳案例可知,现行关联企业实质合并破产案件的审理仍存在混乱样态与不足之处,有立法缺位、概念模糊、理念分歧等方面的主客观因素。企业实质合并破产规则有其特定的法理、功能和价值,需要构建相关制度以解决实际问题。具体来说,可以从认定要素和范围两方面对关联企业进行界定,从类别型标准和行为标准两个角度建立司法审查的立体双层实质性判断标准并将其要素化。同时,结合实践和国情建立了“多并一”和“先带后”启动程序模式,加之对申请主体和举证责任进行了概要性设计,从而建立起较为完备的审理程序。
关键词
关联企业 实质合并破产 规则构建
目 录
引言
一、实证考察:关联企业实质合并破产问题分析
(一)审理概况
(二)实践困境
(三)问题成因
二、价值透视:关联企业实质合并破产的理论思辨
(一)法理证成:企业主体理论VS实体分离理论
(二)功能证成:实质合并破产特有功能之实现
(三)价值证成:公平与效率价值之平衡
三、进路探寻:关联企业实质合并破产规则之初步设计
(一)先决基点:关联企业之界定及要素标准
(二)实质性的审查判断标准之双层建构
(三)启动程序:规范操作之设计
结 语
引 言
组建企业集团、形成关联企业能够优化企业分工,提高生产效率,分散经营风险,实现优化资源分配的目的。关联企业已成为经济社会中的常态化的经济实体,但由于其独特的内部结构及运作模式,在经营中往往忽视单个企业的利益而追求企业集团利益的最大化,在这个过程中通常伴随着欺诈性财产及债务转移、资产及经营混同、设立空壳公司等损害债权人权益的情形。破产法在立法时主要是为解决企业单体破产问题,对关联企业实质合并破产并未规定,最高院及一些地方高院早期对此均持排斥态度,后基于实践所需,一些地方法院进行了尝试,并得到了最高院的支持,最高院曾于2012年至2013年拟就此制订司法解释,虽征求意见达六稿,但未最终实施,2016年、2018年最高院以典型案例形式对关联企业实质合并进行了认可, 2018年3 月 4 日,最高院发布了《全国法院破产审判工作会议纪要》(以下简称“会议纪要”),其第六部分33条至39条就关联企业破产的实质审查及相关程序作了简要性规定。
基于实践所需,不少地方法院已先行先试审理了不少关联企业破产案件,且在近年来呈不断增长趋势。但由于缺乏明确法源,实质合并规则的合法性、操作的规范性以及适用的前提等问题都不甚清晰,各地法院审理案件时裁判标准不统一、做法存在差异。企业形式的进化和法律的滞后性在破产法审判中日益突出,最高院已将关联企业实质合并破产列为“破产审判工作必须重点把握的十大问题”之一。故构建科学的关联企业实质合并破产规则是亟待解决的问题。
一、实证考察:关联企业实质合并破产问题分析
(一)审理概况
搜集自2007年破产法实施到 2021年6月30日止的已审结的关联企业实质合并破产案件,案例和数据主要来源于中国裁判文书网、法信、全国企业破产重整案件平台、最高院及各地高院公布的破产案例。共搜集到案例178例。实质合并破产案件,关联企业均为企业集团,企业数量普遍多,当前最多的达83家。鉴于案例的类同性、区域性特点,对初选样本进行了甄别、筛选后,笔者重点选取了48个典型裁判文书样本。
经过统计分析,该案件受理数呈不断增长趋势(详见图1),特别在2018年案件达到了30件。这与同年3月4日最高院出台会议纪要指导关联企业实质合并破产有关。实证反映当前关联企业实质合并破产在现实需要的推动下,在走向实践的过程中,遭遇了主客双重制约,客观上法源缺位,概念不清,关联企业破产特性突出,主观上对于关联企业实质合并破产独立单体破产的价值定位存在偏差。
(二)实践困境
1.启动模式混乱
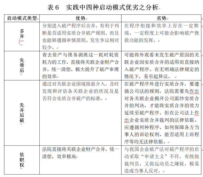
如何启动关联企业合并破产,当前未有任何规定进行明确,分析关联企业合并破产案件,启动程序较为混乱。对其从启动顺序、启动主体进行分类、归纳,当前主要有四种类型(详见图2):
四种模式的存在及占比不均从侧面反映了关联企业合并破产启动模式处于无序状态。在审理时,到底该采取何种模式,在无法可依的情况下是法官非常纠结的一个问题,也是司法实践中的一个难点问题。
2.适用标准单一且“碎片化”
因立法中尚未有关联企业实质合并标准,法官在当前司法实践中通过类推适用公司法第 20 条第 3 款寻找支撑。实践中实行关联企业实质合并的案件均将“人格混同”作为认定构成“实质合并”的最主要标准,甚至是唯一标准。但在当前的中国,企业集团形式呈现多样化,很多企业集团治理结构极其不规范,投资人(股东)利用关联企业逃废债务时有发生,法院若固守于现有实践中的标准,在有些关联企业破产的案件中明显无法适用。梳理样本案件,各地方法院对于“人格混同”的认定要素存在较大差异,对要素达到的程度也存在较大的差距。标准适用也无逻辑性,成“碎片化”模式,经对搜集案件提炼,并“合并同类项”,统计认定要素亦达16种(见图3)。
3.举证责任过度依赖管理人
采取实质合并破产规则必将涉及关联企业法定人格独立问题的判定,从而对证据的要求提出了严苛的标准。因当前实践中以管理人及债务人提出合并申请占多,依据“谁主张、谁举证”的举证规则,实践中普遍采取管理人提供证据。但对债权人申请启动颇为不利。债权人启动的举证责任,仍需要探索。
4.到上级法院复议率高
对178例关联企业实质合并破产裁定书从一审和二审复议的角度进行分析,一审裁定书占99 件,二审裁定占79件,到上级法院复议率高,达到了73%。笔者对复议案件进行分析,复议案件基本上都是裁定驳回了申请,复议驳回率达100%。复议率高的原因:是认定事实无法律依据,程序不适当;判断说理不充分,依据不足。
(三)问题成因
1.立法缺位:现实无奈下的艰难选择
当前的破产法基于立法时代所限,系单体企业破产法,对关联企业实质合并破产没有规定。实质合并破产规则只粗略规定在会议纪要,效力层级较低,并非裁判法源。由于欠缺直接相关法源依据,“于法无据”成为异议债权人反对实质合并的重要理由,这促使上级法院以隐含的方式承认《破产审判纪要》可作为裁判依据。
2.概念模糊:缺乏关联企业明确界定
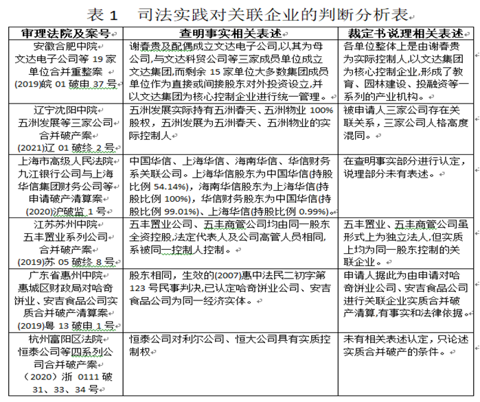
关联企业作为关联实质合并破产的适用主体与前提,剖析所收集的178件合并破产案件裁定书发现:法院在认定关联企业的说理均较简单,着墨不多,往往是一笔带过。判断的因素主要为股权的控制和实际控制。认定关联企业的说理表述存在的部分也不一致,部分在查明事实里进行直接认定,部分在查明事实里进行陈述,在说理部分简单界定或隐含认定(详见表1)。
对适用主体和前提简单处理,难以服判息讼,仅以控股权或实际控制来定义关联企业明显太过片面,且无法应对复杂的实践。因对关联企业缺乏明确界定,实践中如何确定关联企业破产的范围成为一个非常困惑的问题。法官在审理关联企业破产案件时,几乎都会遇到这个问题,是把所有法人人格混同的集团性关联企业成员均纳入关联破产,还是仅将已经申请进入破产程序和已俱备破产条件的关联企业成员纳入关联破产?司法实践中已经有债权人就适用实质合并规则不当为由提出损害赔偿要求,例如著名的管理人不当履职第一案。
3.理念分歧:对制度本身的价值定位认识不足
关联实质合并引入我国并在实践中进行了运用,但无论在实务界和理论界对此均有反对声音,对制度本身的独立价值存在异议。理论界有观点认为,适用实质合并原则会违反法人人格独立的基本原则,引入实质合并原则对破产实体进行统一破产,不仅违背了企业集团设立之初“责任分流”“风险分担”的多层次结构存在目的,也会使投资者的热情大大消退,破坏了人类社会进入世纪以来最伟大的制度有限责任制度。不少学者认为我国现行单体破产的办案习惯与经验已经足够应付企业集团破产案件。“合并破产”是违反程序和实体法规定的。本文对24名承办实质合并企业破产案件的法官进行电话调研,承办法官均表示在承办实质合并企业破产案件时,在案件合议或讨论是否实质合并破产时,合议庭、专业法官会议及审委会均有不同意见,反对的意见均是有违法人独立原则,现行法没有规定。这在另一个侧面反映,法官这个群体对实质合并破产制度本身存在分歧。
二、价值透视:关联企业实质合并破产的理论思辨
关联企业实质合并规则的已在先行先试的案件处理效果中得到证成。但法官基本上是带着否定疑惑的态度在进行司法操作。故必须厘清制度规则背后的法理、功能及价值。
(一)法理证成:企业主体理论VS实体分离理论
人对真理的认识和把握的过程,是实践、认识、再实践、再认识,循环往复不断深化的过程,是从相对真理到绝对真理的过程, 关联企业实质合并破产理论亦如是。实质合并制度滥觞于美国,是美国判例法通过一系列案件逐步发展并完善而确立的一项制度,现得到了大多数实行关联企业实质合并国家的认可和运用。
1.无法应对企业新发展形式的传统理论:实体法理论(Entity Law)
实体法理论,即分离实体理论,由菲利普?布鲁门伯格教授提出,是指处理关联企业破产问题时不考虑各企业间在经济上的紧密联系,只要从法律上考察关联企业中的各公司是独立的,就按照传统单体企业来处理债权债务。实体法理论基于公司有限责任理论更多注重公司存在的形式意义,而忽略其本质内容,在公司集团化经营的今天,无法公平高效解决关联企业破产的新问题。比如,公司A是公司B的关联控制公司,两公司的投资人相同。公司A为了支持公司B的发展,长期通过提供远低于市场价的原材料、知识产权、设备的方法,向公司B转移利益。如两公司皆因资不抵债而破产,在分别破产清算的情况下,公司B债权清偿率达70%,而公司A债权清偿率仅为3%。若此,对公司A的债权人就极不公平。因为公司A债权清偿率低的主要原因,是基于控制关系而将资产利益转移到公司B造成的。这种情况下,如果仍固守实体法理论,坚持单体破产,会造成不公平。可见恪守成规的实体法理论,不能解决形式多样的关联企业破产在法律上的独立性与经济上的统一性之间的关键矛盾问题。
2.应运而生的新理论:企业主体理论(Enterprise Entity Doctrine)
实质合并原则理论是以1947年哥伦比亚大学Adolph Berle教授创立的“企业主体”理论为基础,该说以企业主体的观念代替公司主体的观念。企业主体观点即整体责任论,是指如果在法律上相互独立的公司的经济联系足够密切,就可以将他们作一个整体来处理。该理论认为判断一个公司是否为独立的法律主体,应看其公司事实(Corporate Fact)是否符合企业事实(Enterprise Fact),所谓公司事实即法律事实,所谓企业事实即经济事实。依主体理论,便能公平解决上述公司A和公司B的破产问题。
法律作为上层建筑,经济层面是其源泉和诞生地。关联企业作为现代企业组织高度发展的产物,由于关联企业的权力结构中体现的是控制企业的意志,从根本上动摇了以单体企业为基础的公司法制度和破产法律制度,“摧毁了既有的法律传统”。企业主体理论与企业实体理论观点相左,但与现今企业发展的形式的实际情况符合,揭示了关联企业“经济一体化和法律主体分散独立”的对立统一本质,解决了关联企业在法律上的独立性与经济上的统一性之间的关键矛盾,是在实践中总结,并经实践检验的正确的理论。引入该理论将使得我国司法实践找到理论依据。
(二)功能证成:实质合并破产特有功能之实现
现行适用于关联企业实质合并破产的基础性法律制度不具备完全解决关联企业实质合并破产的功能。
1.破产撤销权和破产无效制度功能范围狭窄
破产法规定的破产撤销权制度、破产无效制度是针对因欺诈而减少破产财产的行为所设置制度,系破产领域基础性法律制度。在关联企业存在有可撤销和破产无效的行为时,亦可适用,但关联企业因为关联关系,其减少财产性的欺诈行为变得极其复杂,亦可能过了法律规定的时效,因其极深的隐敝性,外部债权人亦很难知晓或很难举证,故撤销或无效制度功能有限。另法律规定破产撤销权和破产无效的提起均要采取诉讼之形式,关联企业成员相互诉讼将耗费大量时间和金钱成本,且很难达到预期效果。而实质合并破产制度不纠结于区分各企业成员内部是否存在不当行为整体打包处理形式,避免了企业成员之间的诉讼。
2. 公司“法人人格否认”仅适用于个案
公司法上的“法人人格否认”,实际上是以股东“逃避债务”作为适用条件,是使违规股东承担公司债务的连带责任。并未规定公司或股东与子公司不当交易,向子公司转移财产,为欺诈并非为商业目的设立子公司等可以适用;也未规定集团公司横向各层次关联公司之间存在不当交易、存在相互转移财产等可以人格否认。大多数公司法学者经研究后认为,公司法上的法人人格否认制度只能个案适用,不能代替关联企业实质合并破产规则。故公司“法人人格否认”仅是对股东特定行为的否认,是个别交易的处理,是在公司正常经营期间的否认,作为个别债权人权利的保护手段,是纠正个别行为的不公正,无法在在破产程序中保证对集团公司整体债权人的公平清偿。
(三)价值证成:公平与效率价值之平衡
公平和效率是破产法追求的两大价值。在关联企业破产中,实质合并规则能兼顾效率与公正。
1.关联企业实质合并破产具有矫正的公平价值
破产法所要解决的主要矛盾,是多数债权人之间因债务人有限财产不足以清偿全部债权而发生的相互冲突,公平是其基本原则和考虑的最重要因素。关联实质合并,考虑其不正当的人格混同,打破了各关联成员的法律主体独立性,将资产与负债进行“打捆”合并,矫正了各内部企业成员不公正的权利义务分配,实现了公正。另外,关联企业部分成员企业的设立本身就是为了逃避债务,损害了众多善意债权人的利益。在破产程序中将高度混同的关联企业视为一个企业,对各关联企业成员间的资产、负债合并计算,消除各关联企业成员间的债权债务和保证担保关系,将合并后的破产财产分配给关联企业的全体债权人,弥补不当关联关系对各企业债权人的利益损害,实现了矫正的公平正义。
2.关联企业实质合并破产具有高效之价值
企业破产制度本质是商事制度,效益最大化是商事制度的本质要求。在集团企业常态化的背景下,关联企业实质合并破产比单个单体破产更具高效价值。不当关联企业,其各成员之间由于内部不规范操作,资产负债严重混同,若单体破产,势必造成区分成本超过现有资产或者花费大量成本亦不能区分清楚,导致案件僵局,法律效果和社会效果均差。而实行“打捆”关联实质破产,则可减免关联企业成员内部的整理流程,减少破产成本,缩短破产审理周期,有利于各关联企业成员的债权,优化社会资源配置。
三、进路探寻:关联企业实质合并破产规则之初步设计
要解决实践中的问题,必须构建关联企业实质合并破产规则。在该规则的建构过程中,法院更应有所担当,要在多次的个案探索中抽象出一般规律。
(一)先决基点:关联企业之界定及要素标准
上文分析对于何为关联企业缺乏统一之界定,造成实务中存在难以把握关联企业范围的问题,故应对其进行明确界定。
1.关联企业之界定
其一、在我国现有法律框架下仅有税法和财会法对关联企业进行了定义,公司法对企业的关联关系进行了一些具体规定,现梳理如下(详见表2)。
上表税法对关联企业的定义主要是从“税收征管”角度进行的定义,出发点是为防止企业通过关联方交易逃避国家税收,不能作为破产法上的定义。公司法从正确调整公司内部关系的角度对关联关系做出的界定,亦不能适用到关联企业破产领域。
其二、实质合并适用中的关联企业认定。实行实质合并,必须要明确其适用对象。鉴于实质合并破产制度在我国处于初步创立阶段,其内涵的确定和外延范围尚需要司法实践的积累。提炼裁定关联实质破产的案件,关联企业具有以下要素:(1)从关联的目的上看,均是为了特定的经济目的而进行的联合,利益一体化;(2)从主体资格来看,各成员均是独立的法人;(3)从关联管理关系来看,表现为持续稳定的控制关系,均有一个核心企业,具有统一控制权;(4)从关联表现方式来看,大多表现为股权投资,协议控制形式。
2.关联企业破产的认定范围
在审理关联企业实质合并破产时,因成员企业众多,如何划定实质破产成员范围?司法裁量的重点应侧重于考虑关联企业之间是否存在人格高度混同或非商业成立目的,不能因单体判断不具备破产条件,就不纳入实质合并范围。有的企业成员从单体判断不符合破产条件,但是若该企业的成立本身具有逃债或其他不正当目的,或该企业与其他关联企业之间资产和负债存在高度混同,则应当纳入到关联实质合并破产范围。
(二)实质性的审查判断标准之双层建构
实质性判断标准是司法审查的最核心的问题,本文将实质性审查判断标准,区分为适用情况种类的类别性标准与确认每一种类中具体构成的行为性标准。在此基础上将其具体化,先类别化,后具体行为化,建构双层判断标准(见图4),以解决实践中的标准单一和“碎片化”问题。
1.类型标准之确定与建构
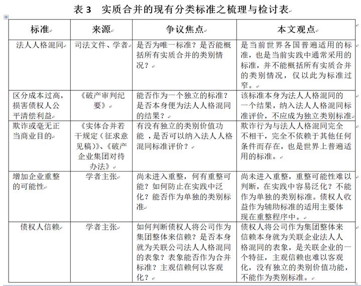
梳理权威司法文件和理论界对实质性的判断条件类型标准的讨论,主要有五类,这些标准的科学性和可操作性需进一步检讨,现综合分析如下(见表3)。
从上表分析可知:区分成本过高,损害债权人清偿利益,为法人人格混同之结果;增加重整可能性,在实践中容易泛化;债权人信赖难以客观化,不能单独作为类型标准。故实质性的判断条件类型标准只有两个:一是法人人格高度混同;二是欺诈。
2.类型标准之行为化建构
(1)关联企业间人格高度混同的行为化
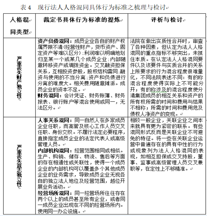
会议纪要第33条仅提及成员企业资产混同的程度及其持续时间,但混同表现形式复杂多样,法官个体对其认识与理解存在偏差。虽然经过这此年的实践,并无统一的行为标准,个案裁判文书中说理差异较大甚至对立,但形成了比较详细的考察因素。法人人格混同按主观意志和责任承担可区分为严重丧失法人意志独立性和严重丧失法人财产独立性两方面。现将收集的178件案件按照上述两方面,进行类型化提炼和检讨(见表4)。
上表分析反映当前实质合并对法人人格混同的认定,囿于公司法上的“揭开公司面纱”和单体破产理念,仍处于“盲人摸象”抓表象和初步原因的粗浅认识阶段,未抓住实质合并法人人格混同认定的本质。实质合并制度的价值和经济逻辑为,当关联企业不当利用关联关系经营导致“资产与负债”混同,单体分别破产会产生高昂的成本或分别破产无法进行下去,实质合并有利于破产程序进行和债权人整体受清偿。故判断实质合并破产意义的“法人人格混同”的标准最核心的就是关联企业间资产与负债的混同程度。而上表所列除关联企业本身控制和管理的其他法人人格混同各项具体行为标准,均是直接或间接围绕“资产与负债混同”的具体表象,后果、程度及初步原因等。其标准均不具有结论性,所有标准在每个具体案件中也不是都均存在。判断实质合并破产意义的“法人人格混同”标准应在两方面考量:一是定量分析混同本身达到的程度,在判定混同程度时,上表影响法人人格独立的各项具体行为标准都可以作为加权因素;其二,区分资产与负债的成本高昂或不可区分。本文将上表剔除关联企业本身控制和管理的行为因素,将各项定量分析的行为标准提炼如下(见表5),以供实践参考。
3.关联企业欺诈标准之行为化
破产法领域的欺诈是不同于普通民法的欺诈。联合国贸易法委员会总结世界各国立法经验的破产法立法指南中关于欺诈的定义概括较为准确,得到了广泛的认可和采用,本文也借用其定义。“欺诈并不是指经济主体在进行单项交易活动时发生的欺骗相对方以获得经济利益的行为,而是指经济主体的设立目的就不是从事正常的经济行为,其一开始设立就不以从事正当商业商业交易为目的,创立的目的就是为了从事欺诈并且在设立后也从事了这项行为。”。我国虽无相关司法文件规定欺诈可作为实质合并破产标准,但笔者经梳理,也发现实践中出现了两则案例,一例发生在上世纪90年代,以欺诈为标准进行实质合并,另外一例则实质为欺诈,而是名义上以法人人格混同为标准进行的实质合并。为具体化关联企业欺诈标准,现列举如下:
案例一:哈尔滨百货采购供应站申请破产一案
案例二:汉唐证券公司及其46家壳公司合并破产清算案
在关联破产领域,欺诈一般有两种类型,其中一种具有典型性,易于区分,不会与法人人格混同标准相混淆;则另外一种欺诈的表现形式与法人人格混同类似,不易区分,如将资产进行转移、利用企业集团的形式逃避法定义务。两者的本质区别在于主观上是否具有恶意。
抽象提炼案例,借鉴联合国贸易法委员会制定的“破产法立法指南第三部分”《破产企业集团对待办法》关于欺诈之规定,破产欺诈中的常见的行为标准有:设立就不以从事正当商业商业交易为目的,创立的目的就是为了从事欺诈并且在设立后也从事了这项行为;控制企业借助复杂的关联关系,转移自己的全部或部分财产到被控制企业,使该财产不受破产影响,以此确保自己的利益不受损害;控制企业为将自身摘除在债权债务关系之外,故意唆使受控企业对外举债,以方便自己逃避债务等等。控制企业利用其主导地位,故意让受控企业去做一些高风险、低收益的经营行为,以此规避自己的投资风险。
(三)启动程序:规范操作之设计
企业破产法规定了单体破产案件审理流程,但关联实质合并破产具有复杂性,不能完全适用其规定,实质合并破产程序性需要重新梳理和规定。
1.申请主体
司法实践中,实质合并破产的启动主体出现的有破产管理人、债务人(关联企业中部分企业成员)、债权人以及受理破产案件的法院(见图5)。
案例统计分析可以看出,实践中破产管理人申请启动合并破产程序最多。这主要是因为管理人在企业进入破产程序后最清楚关联企业的不当关联情况,若不进行实质合并,有时破产程序无法推进下去。基于现实需要,实践中出现了2例由受理法院依职权启动关联实质合并的情况,本文认为,受理法院依职权启动模式不能作为关联企业实质合并破产的模式。一者,破产法本质上是商法和私法,应遵循当事人意思自治,公权力不可干涉;二者,我国破产法吸收“申请主义”理论对破产的启动规定的是“依申请启动”,以现行法和形成的惯常做法相悖。实践中还出现了债权人申请启动的案例,但数量较少,仅发现了1例,还是地方财政局作为债权人提出。之所以债权人启动较少,一者,关联实质合并破产还未有法律规定,知道者少;二者,基于关联企业不当关联关系的隐秘性,债权人知之者甚少,即使知道一些情况,但举证难度大。但关联实质合并破产直接关系到债权人的清偿比例,具有根本利益,是当然的有权申请的启动主体。
故关联企业成员、关联企业成员的各债权人、已进入单体破产程序的关联企业成员的管理人均可作为启动实质合并的申请主体。
2.启动模式
各地实践在启动模式中做法不一,应予以规范。本文对上述实践中四种启动模式列表进行优劣分析(见表6)。
综上,实质合并破产程序的启动模式各有利弊,因“先并后破”和“依职权合并”与我国现行法律背景明显不符,不宜继续采用。本文考证认为,“多并一”审理相对最为稳妥,适合当前破产实务发展的水平,应作为基础启动模式。但是基于个案间影响判定能否适用实质合并情况各有不同,有的案件较为明显,有的案件可能需要进入破产程序后通过管理人的细致调查才能发现该案符合适用实质合并的标准,因此“先带后”审理模式也应作为一个基本的审理模式。故应以司法解释的形式将这两种模式予以确定。
(四)举证责任之设计
举证责任在关联企业实质合并破产更显关键,特别是对于关联企业外部的债权人。对于如何确定举证责任,有不同观点。有的认为应当适用“谁主张谁举证”,有的认为应当适用“举证责任倒置”,也有观点认为“举证责任倒置”大大减轻了申请人的证明责任,容易导致实体合并的滥用。
本文认为不能绝对一概适用“谁主张谁举证”或“举证责任倒置”规则。应根据证据的远近和举证的难度,来分配举证责任。对于关联企业成员和已进入单体破产程序的关联企业成员的管理人来说,其离证据较近,举证相对容易,承担“谁主张谁举证”的举证责任。但对于债权人来说,由关联企业间的不当关联行为多是在合法行为的掩盖下进行的,债权人作为局外人,离证据较远,举证难度大,对其举证责任不能过于苛求。只要求其有初步的证明证据即可 ,实行“举证责任倒置”,反对者要举证证明企业之间不存在人格混同或不法行为,各企业严格维持自身的独立性,否则法院将适用实质合并原则进行关联破产。
结 语
建立关联企业实质破产规则已成实践之需。虽然本文对关联企业实质合并破产规则进行理性的思辨和论证,对司法实践进行了梳理和总结,并在此基础上提出了建立关联企业实质合并破产的制度设计建议。但本文由于资料和实践所限,并未就跨国集团如何实行实质破产进行探讨,限于篇幅也未对关联企业实质合并破产在司法实践中遇到的所有热点问题进行探讨。该规则的科学建构还需要不断探索,期望通过研究裨益于关联企业实质合并破产的实践。
微信扫一扫 第一时间让您获取清算行业重磅新闻、学术观点——中国清算网公众号(qdhx123)!

