全站搜索
公告信息
产权流动
学术研究
热门搜索:
清算
破产清算
破产重整
并购重组
破产管理人
破产法
职工安置
华信清算
首 页
关于我们
产权流动
学术研究
实战案例
您当前所在的位置:
中国清算网
>
产权流动
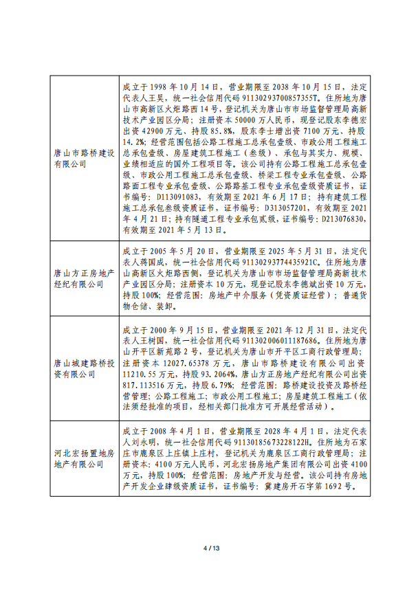
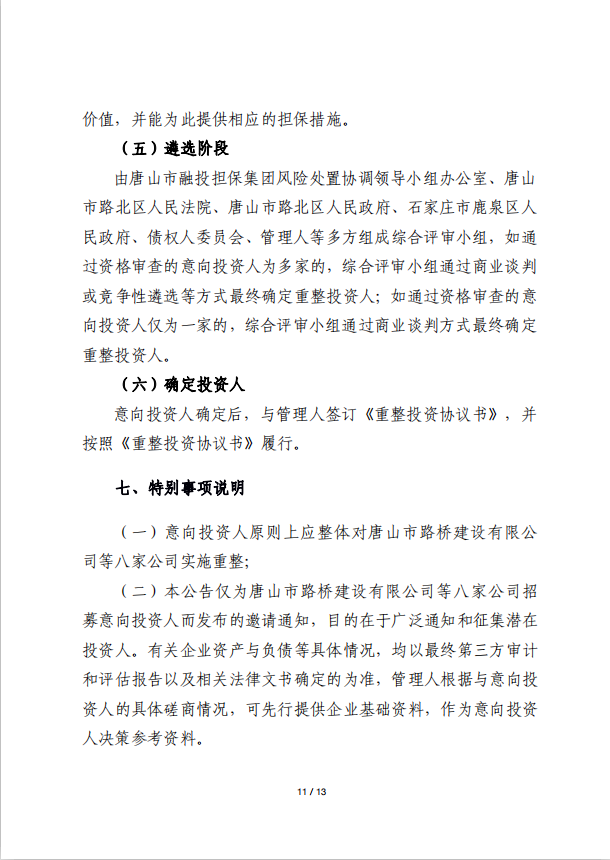
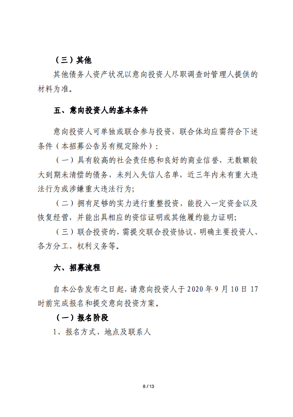
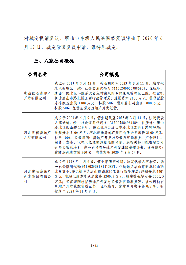
唐山市路桥建设有限公司等八家公司 管理人招募意向投资人公告
作者:河北省企业破产管理人协会 时间:2020-08-27 阅读次数:2593 次 来自:
河北省企业破产管理人协会公众号
分享到:
新浪微博
微信
腾讯微博
人人网
QQ空间
< 上一页
1
下一页 >
微信扫一扫 第一时间让您获取清算行业重磅新闻、学术观点——中国清算网公众号(qdhx123)!
免责声明:本网站旨在分享破产与重组行业相关资讯及业内专家、学者、律师的精彩论文和观点,文章内容并不代表本网站观点。如需要转载网站原创文章,请提前联系本网站及作者本人取得授权,并注明转自"中国清算网"。网站转载的文章是出于传递更多信息之目的,如无意中侵犯了哪个媒体、公司、企业或个人等的知识产权,请来电或致函告之,本网站在核实相关情况后将立即删除。通讯邮箱:343345761@qq.com,电话:15628863727
上一篇:
赣州市伟丰怡电力资源开发有限公司破...
下一篇:
重庆桂楼实业(集团)股份有限公司破...
返回目录
新闻动态
more>
经典案例
more>
北京高院案例 | 破产程序终结后,个
青岛法院2021年度十大典型案例
破产申请受理前,债务人未履行生效法
镇江中院 | 镇江法院破产审判白皮书
浙江高院 | 2021年浙江法院破产审判
浙江高院 | 2021年浙江法院个人债务
最高法院 | 债权人在人民法院裁定批
让“诚实而不幸”的债务人重获新生—
重庆破产法庭发布2021年十大典型案例
浙江省高级人民法院(2014)浙商终字
常见问题
more>
重整期间,债务人财产的保全措施应当解
请问已经被冻结的股权在企业重整期间如
破产管理人报酬方案如何草拟
破产重整企业由管理人管理财产和营业事
企业进入破产起算程序后,担保债权是否
关于我们
|
人才招聘
|
帮助中心
|
联系我们
|
友情链接
|
网站地图
|
法律声明
版权所有 山东华信产权流动破产清算事务有限公司 All Rights Reserved.
鲁ICP备13026899号-5
电话:010-85295299 地址:北京市东城区南竹杆胡同1号2层209 E_mail:admin@yunqingsuan.com
北京网络
报警平台
中 国
互联网协会
不良信息
举报中心
中国文明网
传播文明