
个人破产启动程序之实践与探索
作者:破产法维律公众号 时间:2023-06-14 阅读次数:139 次 来自:破产法维律公众号
个人破产启动程序之实践与探索
摘要:作为个人破产程序的开端,个人破产启动程序关注的是个人破产程序如何启动的问题,主要涉及破产主体、破产原因、管辖权、启动方式、前置程序等方面的内容。破产主体,关注的是破产主体资格能力的问题,即自然人内含了哪些私法主体,哪些私法主体可以适用破产程序。破产原因,关注的是造成个人陷入债务困境的诱因因素。管辖权,关注的是债务人应向哪一层级、哪一地方的法院提出破产申请。启动方式,关注的是提出破产申请的主体有哪些,即应由谁向法院提出破产申请。前置程序,关注的是个人破产程序启动前是否需设置某种必经的程序,当满足前置程序的要求时方可启动个人破产程序。本文通过考究浙江地区(含温州地区)、宁夏银川地区、四川成都地区、四川宜宾地区、山东东营地区、江苏苏州吴江地区、深圳经济特区等个人破产制度(类个人破产制度)的地方实践,来探索如何构建我国未来个人破产制度的启动程序。
关键词:破产主体;破产原因;管辖权;启动方式;前置程序。
一、问题的提出
2019年国家发展改革委、最高人民法院等十三部委印发《加快完善市场主体退出制度改革方案》,提出逐步建立起与现代化经济体系相适应,覆盖企业等营利法人、非营利法人、非法人组织、农民专业合作社、个体工商户、自然人等各类市场主体的便利、高效、有序的退出制度,分步推进建立自然人破产制度,研究建立个人破产制度。司法实践层面,浙江、宁夏、四川、江苏、山东等地施行个人债务集中清理制度,以解民事执行之艰难,以探个人破产制度之奥秘。深圳市人民代表大会常务委员会以地方性法规的方式,制定了《深圳经济特区个人破产条例》。我国虽未有法律层面规定的个人破产法或者个人破产篇章,但地方司法实践已开展了个人债务的集中清理,地方性法规已制定了个人破产条例。个人债务集中清理制度的地方司法实践,个人破产条例的地方性法规,均为我国国家法律层面未来个人破产法或者个人破产篇章的建立提供了有益的探索与丰富的经验。
个人破产法律制度中,个人破产启动程序作为个人破产制度的开端,对个人破产启动程序的研究将关乎个人破产制度的施行效果,关乎个人破产制度是否对社会、政治、经济等方面产生正向助推作用。如果个人破产制度缺乏了科学、严谨的启动程序,将犹如无源之水,无本之木,不能真正实现个人破产制度保障个人破产债务人更生、公平处理债权人债权的制度目的。因我国尚未建立国家层面统一的个人破产法或者散见于部门法中的个人破产篇章,已先行开展个人破产制度试行的各个地方司法实践及地方性法规,关于个人破产启动程序的规定也不尽相同。未来我国应建立个人破产法,个人破产制度应统一于国家层面的法律规定中,既可以单独制定个人破产法,也可以将个人破产制度规定于部门法律规定中。
个人破产启动程序主要涉及破产主体、破产原因、管辖权、启动方式、前置程序等方面,比如,破产主体如何确定,破产原因如何规定,管辖法院如何确定,是否设置前置程序,启动方式如何设计等,均是属于个人破产启动程序的探讨范围。个人破产启动程序的设计,也应结合我国政治、经济、文化等方面的国情,以适用当今社会经济的快速发展,以适应新时代人民群众对个人破产法治现代化的需求,个人破产制度不是债务人的逃废债,而是充满人文关怀的更生制度。个人提出的破产申请,应符合启动程序的要求及其法律规定,如果不符合启动程序的要求及其法律规定,个人之破产申请将被法院裁定不予受理。法院对个人提起的破产申请,也将严格审查个人破产申请是否符合破产启动程序的要件要求,明确个人是否有权申请破产,明确法院对个人提出的破产申请是否享有管辖权,并最终决定是否启动个人破产程序。
二、个人破产启动程序之地方实践
(一)类个人破产制度(个人债务集中清理程序)的启动程序
与个人破产制度类似的个人债务集中清理程序,也具备个人破产制度集中统一处理个人债权债务的功能。个人债务集中清理,实则是参照运用个人破产制度的破产原则、破产原理、破产精神、破产程序等对执行程序中的被执行人债务人的债务问题作出的集中清理。个人债务集中清理程序,仍以个人破产基本原理为根本遵循,其目标在于通过被执行人个人债务的集中统一处理程序,以实现全体债权人债权的公平处理,以达到执行程序有效退出、债务人信用修复的目的。
目前,我国浙江温州地区、宁夏银川地区、四川成都地区、四川宜宾地区、山东东营地区、江苏苏州吴江地区等地区已开展了个人债务集中清理的司法实践,通过个人债务集中清理的司法实践,有效地解决了执行程序中被执行人的个人债权债务的处理问题,也实现了个人破产制度于司法实践中的新探索,为后续国家法律层面个人破产制度的建立奠定了充实的理论基础、实践基础。本文通过考究个人债务集中清理的地方司法实践,探讨个人破产启动程序的设置问题,从而助推构建科学、严谨的个人破产启动程序,以充分保障债权人、债务人债权债务的解决,以实现社会效益的提高,以彰显个人破产制度的法治现代化精神。
(二)个人破产制度(深圳经济特区个人破产条例)的启动程序
从国家法律层面来看,我国的企业破产法为半部破产法,并未规定个人破产制度,也并未规定个人破产的参照适用条款。作为我国第一部规范个人破产制度的实证法规范依据——《深圳经济特区个人破产条例》,以立法的方式明文规定了个人破产的法律适用问题,对个人破产的破产主体、破产原因、管辖权、启动方式等方面作了明确的规定。
(三)个人破产启动程序地方实践之综合分析
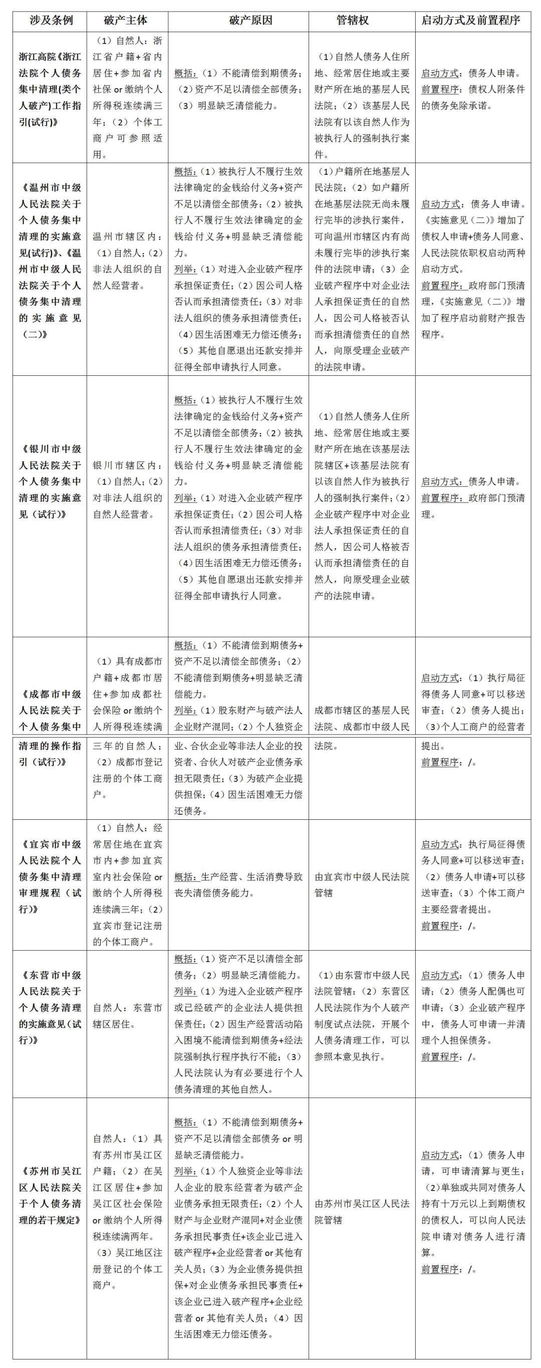
对于破产主体而言,浙江高院工作指引、成都操作指引、苏州吴江若干规定等类个人破产实践,对适用个人债务清理程序的自然人,在户籍地、居住地、社会保险的参加、个人所得税的缴纳等方面作了限制,并规定了个体工商户可以适用个人债务集中清理程序。另外,成都操作指引破产原因里面规定了个人独资企业、合伙企业等非法人企业的投资者、合伙人可适用个人债务集中清理程序。宜宾市审理规程则对自然人的居住地、社会保险的参加、个人所得税的缴纳等方面予以限制,但对户籍地不予以限制,同时规定了个体工商户可以适用个人债务集中清理程序。深圳个人破产条例对自然人的居住地、社会保险的参加等方面予以限制,对自然人的户籍地、个人所得税的缴纳等方面不加以限制。温州实施意见从自然人的户籍方面予以限制,并规定了非法人组织的自然人经营者可适用个人债务集中清理。银川实施意见则从住所地、经常居住地、主要财产所在地等方面加以限制,非法人组织的自然人经营者亦可以适用个人债务集中清理程序。东营实施意见则仅仅对自然人的居住地作限制,居住在东营市辖区即可适用个人债务集中清理程序。综合来看,类个人破产制度的个人债务集中清理程序,对自然人的主体要求主要集中于户籍地、居住地、经常居住地、主要财产所在地、社会保险的参加、个人所得税的缴纳等方面,个体工商户、非法人组织的自然人经营者亦可以适用个人债务集中清理程序。但是,个人债务集中清理程序的具体适用时,具体对户籍地、居住地、经常居住地、主要财产所在地、社会保险的参加、个人所得税的缴纳等要件的哪些因素予以限制,个体工商户、非法人组织的自然人经营者是否可以适用个人债务集中清理程序,各地区的地方实践又不尽相同。
破产原因方面,浙江高院工作指引、宜宾审理规程、深圳个人破产条例以概括的方式规定了破产原因,浙江高院工作指引规定了不能清偿到期债务、资产不足以清偿全部债务、明显缺乏清偿能力等破产原因,宜宾市审理规程规定的破产原因为生产经营、生活消费导致丧失清偿债务能力,深圳个人破产条例规定的破产原因为因生产经营、生活消费导致丧失清偿债务能力或者资产不足以清偿全部债务。温州实施意见、银川实施意见、成都操作指引、东营实施意见、苏州吴江若干规定则是以概括加列举的方式规定了破产原因,破产原因可概括为不能清偿到期债务、资产不足以清偿全部债务、明显缺乏清偿能力等三个方面,具体的破产原因列举为生产经营、生活困难、对破产企业承担保证责任、公司人格否认而承担责任、对法人组织的债务承担清偿责任、自愿退出还款安排并征得全体申请执行人同意等方面。当然,对于破产原因的具体规定及安排,各地的地方实践又不完全一致。
管辖权方面,浙江高院工作指引规定由自然人债务人住所地、经常居住地、主要财产所在地基层人民法院行使管辖权,温州实施意见、银川实施意见规定了户籍所在地基层人民法院、受理企业破产申请的法院行使管辖权,成都操作指引规定了基层人民法院、市中级人民法院行使管辖权,宜宾审理规程规定了市中级人民法院行使管辖权,苏州吴江若干规定规定了由吴江区基层人民法院行使管辖权,东营实施意见规定了东营区基层人民法院、东营市中级人民法院行使管辖权,深圳个人破产条例规定了深圳市中级人民法院行使管辖权以及深圳市中级人民法院依法指定的基层人民法院行使管辖权。
启动方式方面,主要规定了债务人申请、债权人申请、债务人配偶申请、法院依职权启动等启动方式。浙江高院工作指引、温州实施意见、银川实施意见规定了仅仅只债务人可以申请启动个人债务集中清理程序,其他主体尤其是债权人不被赋予申请进入个人债务集中清理程序的权利,这将严重损害了债权人的债权权益,不利于债权人债权权益的保护与实现,个人债务集中清理程序适用的效果也将大打折扣。温州实施意见(二)规定了债权人申请、人民法院依职权启动两种启动方式,成都操作指引、宜宾审理规程规定了债务人申请、执行局移送审查、个体工商户经营者提出三种启动方式,东营实施意见规定了债务人申请、债务人配偶申请两种启动方式,苏州吴江若干规定、深圳个人破产条例规定了债务人申请、债权人申请两种启动方式。
前置程序方面,浙江高院工作指引规定了人民法院通过召开听证会引导债权人作出附条件的债务免除承诺,人民法院将债权人附条件的债务免除承诺作为启动个人债务集中清理工作的条件之一。温州实施意见(二)规定了个人债务集中程序启动前的财产报告程序,被执行人如实申报的,才可启动个人债务集中清理程序。财产申报程序,不应作为前置程序,个人债务人是否如实申报财产属于诚实而不幸债务人的考察标准之一,个人破产制度至始至终保护的是诚实而不幸的债务人的权益。温州实施意见、银川实施意见规定了个人债务集中清理之前,可由政府相关部门进行预清理,但依条文文义,预清理程序虽并不是必需的程序,但作为对前置程序的考究亦有重大的理论意义与实践意义。
三、个人破产启动程序之构建探索
(一)如何确定破产主体
个人破产的破产主体资格问题,从本质上来说就是破产能力问题,是哪一类的私法主体可以适用个人破产程序解决债权债务问题。如何确定破产主体的问题上,主要有一般破产主义与商自然人破产主义两种立法例。依商自然人破产主义,只有市场中从事交易活动的商自然人才能适用个人破产程序,而一般破产主义则适用于包含非从事商事交易活动的所有个人。当前,一般破产主义是世界个人破产立法例的潮流。1
从我国个人破产启动程序的地方实践来看,破产主体采取的是一般破产主义,破产主体既包括商自然人,也包括非商自然人。比如,深圳个人破产条例规定了因生产经营、生活消费陷入破产困境的自然人均可适用个人破产程序,温州实施意见、银川实施意见、成都操作指引均规定了因生活困难无力偿还债务的自然人可以适用个人债务集中清理程序,宜宾审理规程对因生产经营、生活消费陷入债务困境的自然人均可适用个人债务集中清理程序,苏州吴江若干规定对企业经营者、生活困难等自然人均赋予申请个人债务集中清理程序的权利。
随着经济的发展,商自然人的商事活动与非商自然人的民事活动难以有泾渭分明的界限,加之一般破产主义为世界个人破产立法例的潮流,我国个人破产启动程序的地方实践也采取一般破产主义,我国未来的个人破产法也应采取一般破产主义。具体而言,破产主体应包括商自然人与非商自然人,破产主体可细分为日常生活消费者、生产经营者、个人独资企业的实际出资经营者、合伙企业的合伙人、除个人独资企业及合伙企业外的非法人经济组织的实际出资经营者、个体工商户、农村承包经营户、企业法人的股东、企业法人的董监高、企业法人的实际控制人、对企业债务承担清偿责任或保证责任的个人等。同时,不应施加参加社会保险、缴纳个人所得税的限制条件,毕竟我国现阶段仍存在经济发展上的地区差异,经济收入低的个人可能并不符合缴纳个人所得税的条件,低收入人群基于节省开支不缴纳社会保险的现象也仍存在,企业为增加盈利不给职工缴纳社会保险的现象也仍不可避免的发生。
(二)如何设置破产原因
个人破产程序中,破产原因即是指造成个人陷入债务困境的诱因因素。纵观世界各国及各地区,对破产原因的立法例主要采取列举主义与概括主义。英美法系国家的立法例,采取的立法例为列举主义,即债务人符合特定破产行为中的一种,即可启动破产程序。大陆法系国家则多采取概括主义,破产原因集中在停止支付、债务超过、清偿不能这三方面。2我国企业破产法采取的破产原因立法例为概括主义,破产原因分为不能清偿到期债务且资产不足以清偿全部债务、不能清偿到期债务且明显缺乏清偿能力、有明显丧失清偿能力可能这三种情形。
从我国个人破产启动程序的地方实践来看,破产原因采取的立法例为两种模式,一种为采取概括主义立法例,比如深圳个人破产条例、宜宾审理规程、浙江高院工作指引采取了概括主义模式的立法例。另一种为采取概括主义+列举主义的立法例,比如温州实施意见、银川实施意见、成都操作指引、东营实施意见、苏州吴江若干规定采取了概括主义+列举主义的立法例。我国的立法传统与大陆法系相近,我国企业破产法也采取了概括主义的立法模式,概括主义也具有灵活适用的优点,我国未来的个人破产法在破产原因立法上,也应采取概括主义立法模式,具体可分为不能清偿到期债务且资产不足以清偿全部债务、不能清偿到期债务且明显缺乏清偿能力、有明显丧失清偿能力可能三种情形。
(三)管辖权如何设置
个人破产程序中的管辖权设置,主要考虑的是个人发生陷入债务困境申请适用个人破产程序应该由哪一层级的法院、哪一地方的法院行使管辖权,即级别管辖、地域管辖应如何设置。级别管辖,即是指对于个人破产案件的管辖权问题上,基层人民法院、中级人民法院、高级人民法院、最高人民法院对何种类型的个人破产案件行使管辖权。地域管辖,即是指对于个人破产案件的管辖权问题上,陷入债务困境的个人债务人应向哪一地的法院申请个人破产,并最终应由哪一地的法院对个人破产案件行使管辖权。
从个人破产管辖权的地方实践来看,地域管辖上,自然人户籍地、住所地、经常居住地、主要财产所在地的法院均可行使管辖权,对企业破产债务承担清偿责任的例外情形下由原受理企业破产的法院行使管辖权;级别管辖上,以基层人民法院管辖为主,上级法院可指定下级法院行使管辖权。个人破产案件的级别管辖上,应以基层人民法院行使管辖权为原则,重大涉外案件、在当地有重大影响、金额较大的案件由中级人民法院行使管辖权,高级人民法院及最高人民法院则以案件产生的影响、金额等因素确定行使管辖权的案件类型。3对已进入破产程序并需承担清偿责任、担保责任的债务人,其破产案件的管辖权由原受理企业破产的法院行使,上级法院可依法指定下级法院行使管辖权。个人破产案件的地域管辖上,首先,应以债务人户籍所在地法院管辖为原则;其次,债务人户籍所在地与经常居住地不一致的,可由经常居住地法院管辖;再者,债务人主要财产所在地法院也可行使对个人破产案件的管辖。
(四)如何确立启动方式
个人破产的启动方式,即是指哪一主体有权向法院提出个人破产的申请,被赋予破产申请权的主体将以书面形式向法院申请进入破产程序。作为个人破产债权债务法律关系的当事人一方——债务人,其有权向法院申请进入个人破产程序自不待言,个人破产启动程序的地方实践中,也均赋予了债务人向法院提出申请进入个人债务集中清理程序或者个人破产程序的权利。作为个人破产债权债务法律关系的另一方当事人——债权人,其也应被赋予向法院提出申请进入个人债务清理程序或个人破产程序的权利。另外,赋予债权人申请破产的主体资格,是否应对债权人的债权金额加以限制,比如深圳个人破产条例、苏州吴江若干规定分别将债权金额限制为50万元以上、10万元以上。笔者以为,对债权金额予以设置限额是不合理的,不论金额大小,每一位债权人均应受到平等的保护。
再者,债务人的配偶以及与债务人具有抚养(扶养)关系的被抚养人,是否应被赋予破产申请权。因债务人陷入债务困境,债务人配偶、与债务人具有抚养(扶养)关系的被抚养人的日常基本生活将变得极其艰难,如债权人、债务人均不向法院提出破产申请,债务人配偶、与债务人具有抚养(扶养)关系的被抚养人的基本生活将受到影响,故而,也应赋予债务人配偶、与债务人具有抚养(扶养)关系的被抚养人提出破产申请的权利。至于人民法院是否可依职权启动个人破产程序,从人民法院属于个人破产程序裁判者的角度,人民法院应至始至终保持中立,不应被赋予个人破产申请权,否则将有违不告不理的原则、居中裁判的法治精神。故而,债务人、债权人、债务人的配偶、与债务人具有抚养(扶养)关系的被抚养人均应被赋予向法院提出破产申请的权利。
(五)应否设置前置程序
个人破产前置程序,即是指进入破产程序之前的一个必经程序,只有经过了前置程序,个人破产程序才能被启动进入。对于前置程序的设置,美国设置了信用咨询程序,当事人如果申请破产则必需接受信用咨询;4德国的前置程序,要求债务人需与债权人就债务清偿在债务咨询机构的协助下进行庭外和解,并由债务人咨询机构出具调解成功或失败的官方证明,如调解成功破产程序不再进行,如调解失败债务人才可提交启动个人破产程序的申请。5
个人破产启动程序的地方实践中,浙江高院工作指引规定了债权人附条件的债务免除承诺为个人债务集中程序的启动条件之一,温州实施意见(二)规定了启动前财产报告程序,温州实施意见、银川实施意见则规定了可由政府部门组织预清理的类似前置程序。但是,债权人附条件的债务免除承诺不应成为破产程序启动的前置程序,债务是否免除应由债务免除制度予以规制,符合债务免除制度要件的将予以免责。并且,财产报告程序也不应成为前置程序,债务人如实报告财产,应作为债务人是否属于诚实而不幸的判断标准,债务人承诺如实申报即可启动破产程序。政府部门的预清理也不应作为前置程序,我国目前并未建立专门的债务咨询机构、债务信用机构等政府部门,而且个人破产程序属于司法程序,应由法院予以行使司法权,以增强个人破产制度施行过程中的司法公信力。
个人破产启动程序,是否应设置前置程序,应如何设置前置程序。为有效化解债权人、债务人的债权债务纠纷,降低债权人、债务人之间的对抗,减轻债权人、债务人双方间的诉讼负担,减少个人破产案件激增给法院带来的案件压力,有效节约司法资源,未来的个人破产立法应设置庭前调解程序作为前置程序。依庭前调解程序,法院裁定受理个人破产申请之前,应组织当事人进行庭前调解,调解成功的则破产程序不再进行,调解不成功的当事人才可提交启动个人破产程序的申请。
四、结语
我国虽未有国家层面的个人破产法,但我国已开展的个人破产制度、类个人破产制度(个人债务集中清理程序)的地方实践,这对后续我国国家层面构建个人破产制度不失为一次有益的尝试,并且提供了充实的理论基础及实践经验。
个人破产启动程序作为个人破产程序的开端,其如何设置、如何构造事关个人破产制度的施行效果,事关个人破产制度能否给社会、政治、经济等方面产生正向助推作用。破产主体的确立方面,应包含日常生活消费者、生产经营者、个人独资企业的实际出资经营者、合伙企业的合伙人、除个人独资企业及合伙企业外的非法人经济组织的实际出资经营者、个体工商户、农村承包经营户、企业法人的股东与董监高及实际控制人、对企业债务承担清偿责任或保证责任的个人等。破产原因的确定方面,可分为不能清偿到期债务且资产不足以清偿全部债务、不能清偿到期债务且明显缺乏清偿能力、有明显丧失清偿能力可能三种情形。管辖权的设置方面,级别管辖上以基层人民法院管辖为主,地域管辖上考虑债务人的户籍地、经常居住地、主要财产所在地等因素。启动方式上,债务人、债权人、债务人的配偶、与债务人具有抚养(扶养)关系的被抚养人均可向法院提出破产申请,但人民法院不得依职权提出。前置程序上,可设置庭前调解程序。
文章注释:
1.姜海:《个人破产制度在我国的可适用性研究》,苏州大学,2018年硕士研究生论文。
2.朱海:《我国个人破产制度研究》,中共广东省委党校,2020年硕士研究生论文。
3.李琦文:《我国个人破产程序启动问题研究》,大连海事大学,2021年硕士研究生论文。
4.王超俊:《我国个人破产制度之构建》,华北理工大学,2021年硕士研究生论文。
5.何旺翔:《德国个人破产制度及其思考》,江南大学学报(人文社会科学版),2008(12)。
参考文献:
[1] 刘静:《个人破产制度研究——以中国的制度构建为中心》,中国检察出版社,2010年出版。
[2] 王欣新:《破产法》,中国人民大学出版社,2011年版。
[3] 李永军:《破产法——理论与规范研究》,中国政法大学出版社,2013年版。
[4] 许德风:《破产法论——解释与功能比较的视角》,北京大学出版社,2015年出版。
[5] 徐阳光:《英国个人破产与债务清理制度》,法律出版社,2020年版。
微信扫一扫 第一时间让您获取清算行业重磅新闻、学术观点——中国清算网公众号(qdhx123)!

