
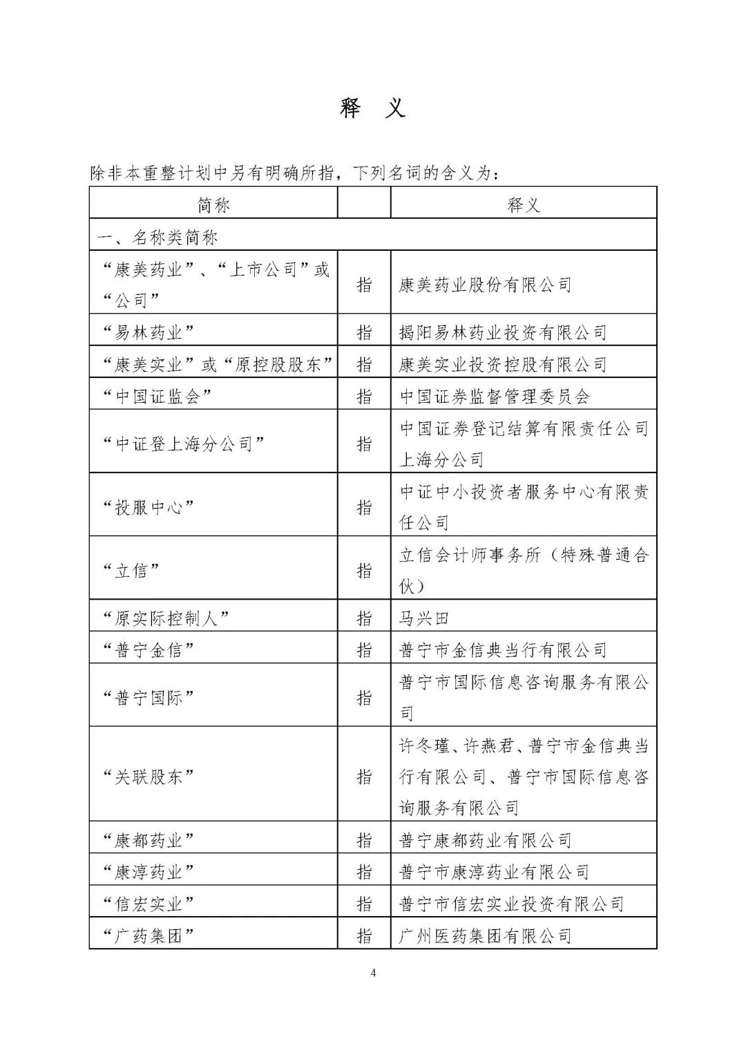
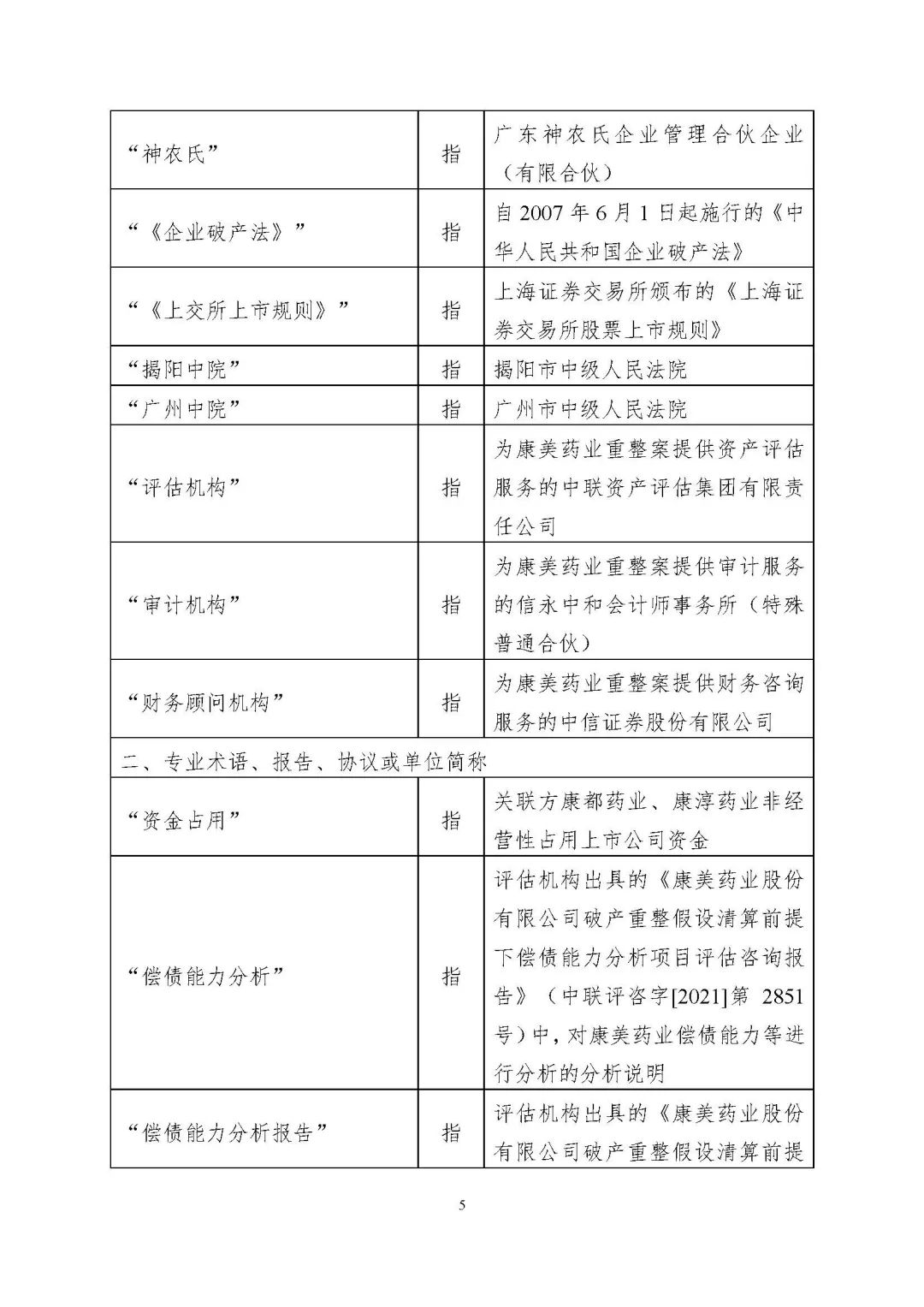
康美药业破产重整计划被批准(附重整计划全文)
作者:破易通公众号公众号 时间:2021-11-30 阅读次数:811 次 来自:破易通公众号公众号
11月26日,广东省揭阳市中级人民法院裁定:批准康美药业破产重整计划,终止重整程序。至此,康美药业重整计划将正式进入执行阶段。











































< 上一页1下一页 >
微信扫一扫 第一时间让您获取清算行业重磅新闻、学术观点——中国清算网公众号(qdhx123)!


11月26日,广东省揭阳市中级人民法院裁定:批准康美药业破产重整计划,终止重整程序。至此,康美药业重整计划将正式进入执行阶段。











































微信扫一扫 第一时间让您获取清算行业重磅新闻、学术观点——中国清算网公众号(qdhx123)!
